advertisement
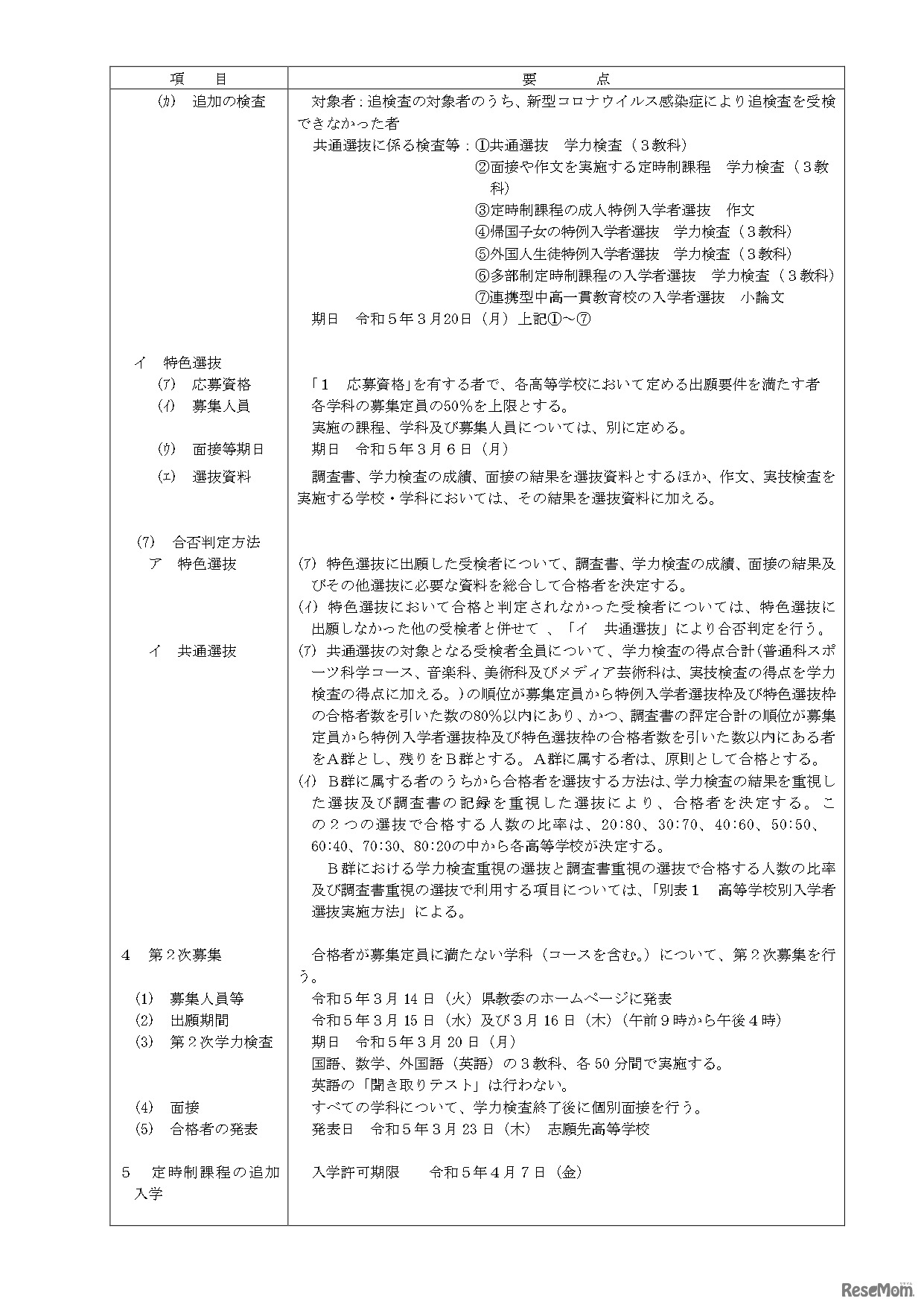
茨城県教育委員会は、令和5年度茨城県立高等学校入学者選抜実施細則、特色選抜実施概要一覧を公開した。学力検査は3月3日、特色選抜面接等、実技検査、連携型入学者選抜は3月6日に実施。合格者は3月14日に発表する。
茨城県教育委員会は2026年3月11日、2026年度(令和8年度)茨…
2024年3月7日(木)、2024年度(令和6年度)京都府公立高等学…
東京大学は2026年4月15日、「UTokyoGSC-Next萌芽コース」2026…
「ブルーマングループ2026新宿公演」が、文化庁による「子供…
四谷大塚入試情報センターは、首都圏私立中学入試について、X…
Language