advertisement
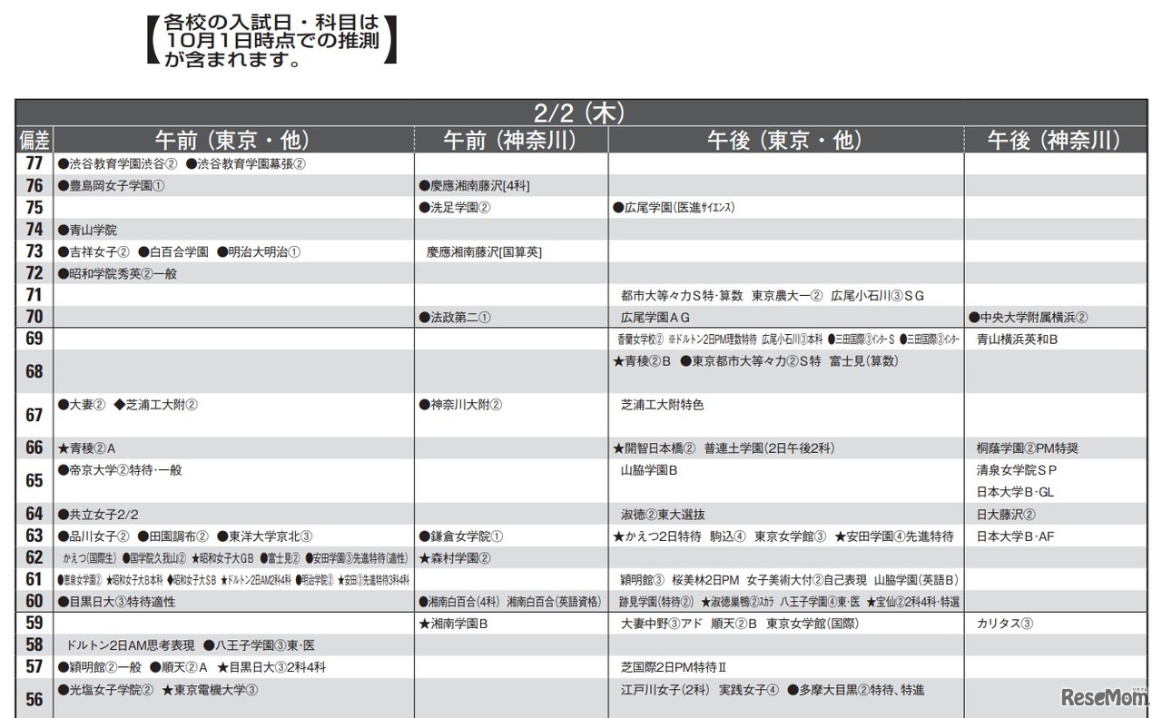
首都圏模試センターは2022年10月17日、「2023年中学入試予想偏差値一覧」11月版を公表した。合格率80%の偏差値を男女・日程別に掲載。男子は開成や聖光学院、筑波大附駒場が78、女子は渋谷教育学園幕張や桜蔭、渋谷教育学園渋谷、慶應義塾中等部が77。
関西・難関中に合格者を多数輩出する浜学園の合格速報・第1弾…
松戸・野田・柏私立中学校7校連絡協議会は2026年3月22日、「…
首都圏模試センターは、2026年中学入試予想偏差値一覧の最新…
2026年1月17日、関西2府4県の私立中学入試が解禁となる。この…
2026年3月20日、青山学院中等部(東京都渋谷区)にて、全国か…
熊本県教育委員会は2026年1月11日、2026年度(令和8年度)熊…
2026年1月17日、2026年度(令和8年度)大学入学共通テスト(…
共通テスト1日目1月18日の試験が終了した。新聞各社と大学入…