advertisement
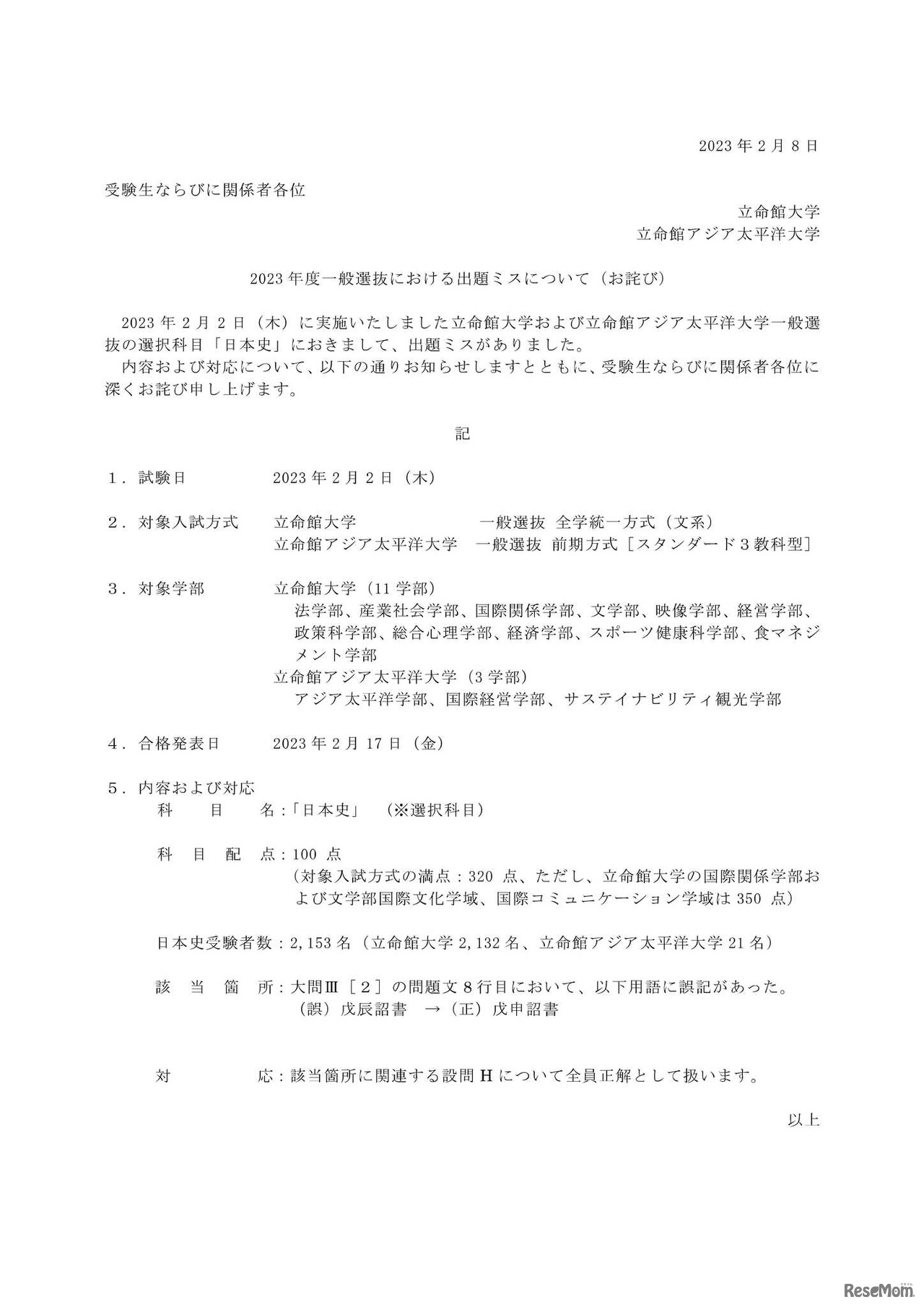
立命館大学および立命館アジア太平洋大学は2023年2月8日、2023年度一般選抜入試の日本史において出題ミスがあったと発表した。該当問題について受験者全員を正解として扱う。合格発表は2月17日のため、合否に影響はない。
鹿児島大学は、2022年11月15日に実施した医学部保健学科看護…
河合塾が提供する大学入試情報サイト「Kei-Net」は2025年11月…
大阪・関西万博で立命館大学は、約2,000名の学生が主体となっ…
ベネッセマナビジョンは2025年12月5日、高校3年生・高卒生対…
イオンは2025年12月5日から2026年1月7日まで、全国約7,600か…
北海道教育委員会は2025年12月5日、2026年度(令和8年度)公…