advertisement
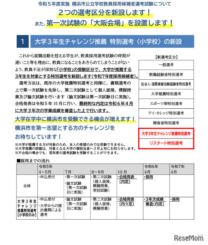
横浜市は2023年度実施の公立学校教員採用試験において、教員不足が深刻な小学校区分で、大学が推薦する3年生を対象に特別選考を実施する。最終内定は4年次(2024年4月)決定。また元正規教員は一次試験を免除する特別選考を行う等、新たな取組みで教員確保を図る。
JR東日本は2025年12月17日から2026年3月31日まで、タイアップ…
LINEヤフーは2025年12月5日、全国SNSカウンセリング協議会、…
私立中高一貫校生専門塾「ナレッジメイト」は2025年12月、既…
新年を迎え、気持ちを新たに、私立小学校では受験生向けのイ…
北海道教育委員会は2025年12月5日、2026年度(令和8年度)公…
大学入試センターは2025年12月9日、2026年度(令和8年度)大…
河合塾グループの河合塾学園(本部:愛知県名古屋市、理事長…
NEXERとschola+(スコラプラス)は2025年11月11日から11月25…