advertisement
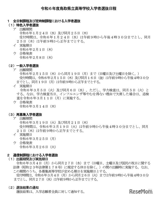
鳥取県教育委員会は、2024年度(令和6年度)鳥取県立高等学校入学者選抜の日程と方針を発表した。一般入学者選抜の学力検査は2024年3月5日、追検査は3月11日、合格発表は3月14日に実施する。
鳥取県教育委員会は2026年4月15日、2026年度(令和8年度)鳥…
日本私立学校振興・共済事業団は、2024年度の私立高等学校入…
山梨県教育委員会は2026年5月26日、2027年度(令和9年度)山…
東京都は、2026年9月19日から10月4日まで愛知県を中心に開催…
日本学生支援機構(JASSO)は2026年7月25日、「JASSO海外留学…
Language