advertisement
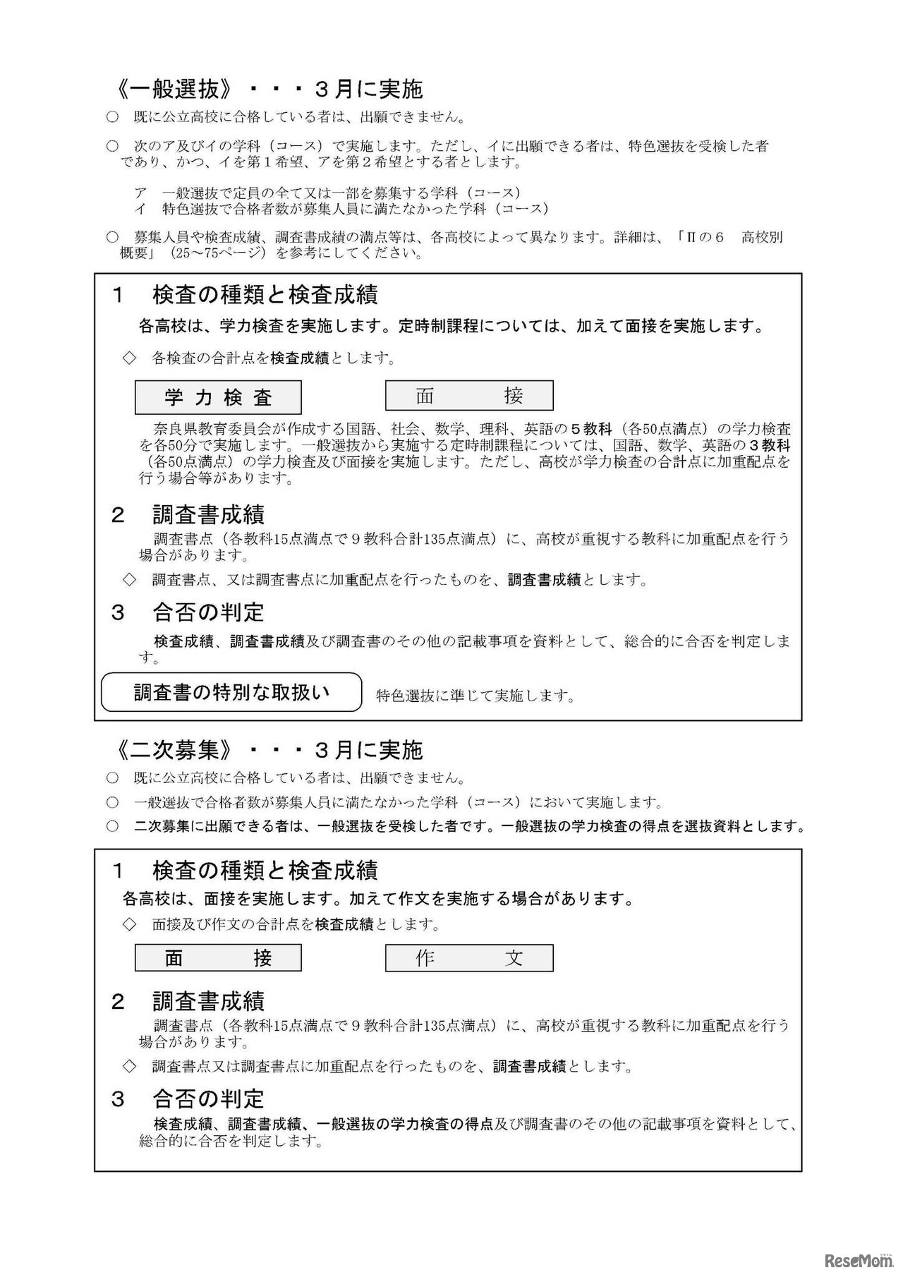
奈良県教育委員会は2023年7月10日、2024年度(令和6年度)奈良県立高等学校入学者選抜概要を発表した。特色選抜の学力検査などは2024年2月16日と17日、一般選抜の学力検査などは3月8日、追検査は3月22日に実施される。
奈良県教育委員会は2025年11月8日、「奈良県産業教育フェア」…
日本私立学校振興・共済事業団は、2024年度の私立高等学校入…
お茶の水女子大学理系女性育成啓発研究所は2026年1月11日、中…
奈良県教育委員会は2025年12月3日、2026年度(令和8年度)奈…
大分県教育委員会は2025年12月5日、県立高校の2026年度(令和…
日本学生支援機構(JASSO)は2025年12月9日、青森県東方沖を…