advertisement
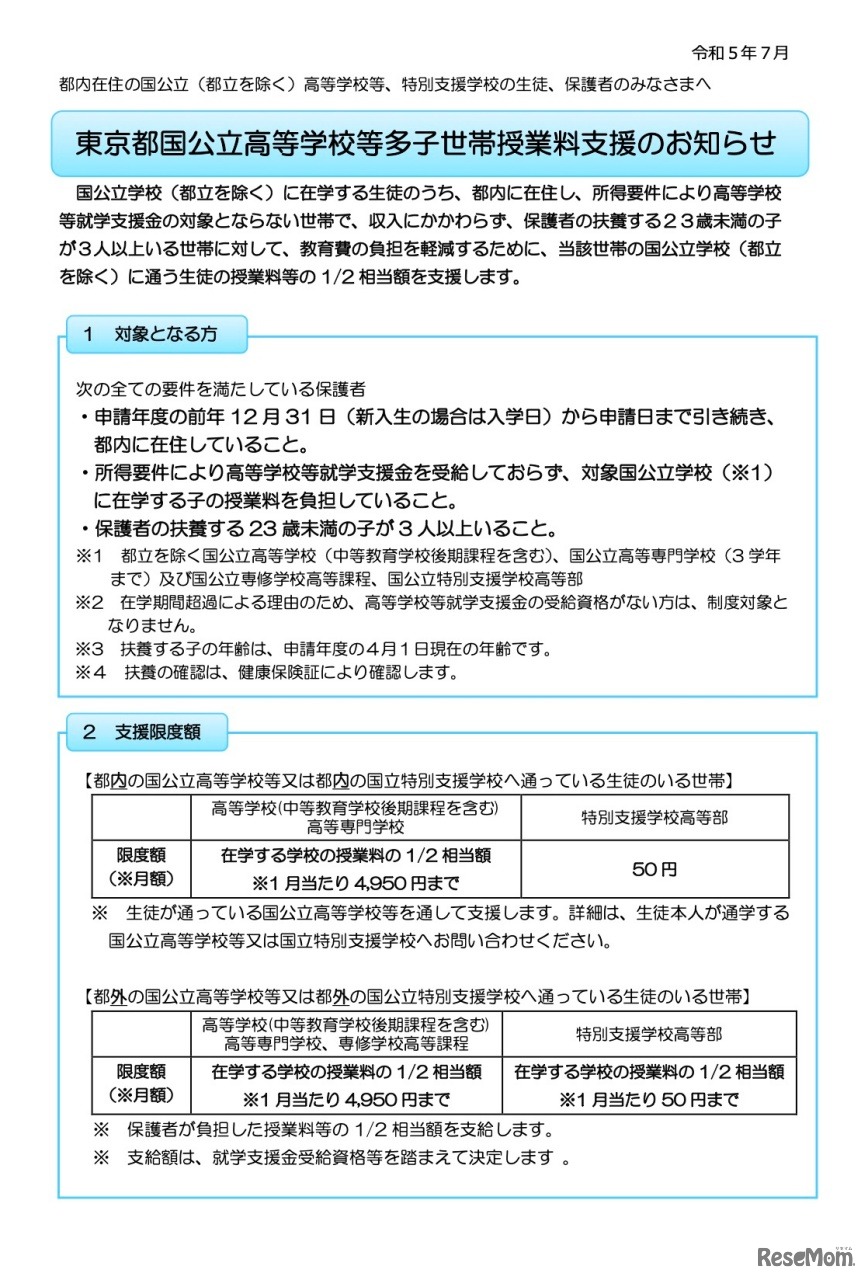
東京都は2023年9月27日、多子世帯における授業料支援について公表した。世帯収入にかかわらず、都内在住で23歳未満の子が3人以上いる世帯を対象に、都立を除く国公立高校の生徒の授業料2分の1相当額を支援する。申請書類の提出期限は12月15日(必着)。
伸芽会は2026年1月25日、幼稚園受験または小学校受験を考える…
島根県教育委員会は2026年1月13日、2026年度(令和8年度)島…
文部科学省は、私立大学等の2025年度(令和7年度)入学者に係…
DeltaXが運営する学習塾検索サイト「塾選」は2026年1月14日、…
東京都教育委員会は2026年1月7日、2026年度(令和8年度)都立…