advertisement

【高校受験2024】宮城県公立高、追試験受験できない場合の特例措置3/21 2枚目の写真・画像

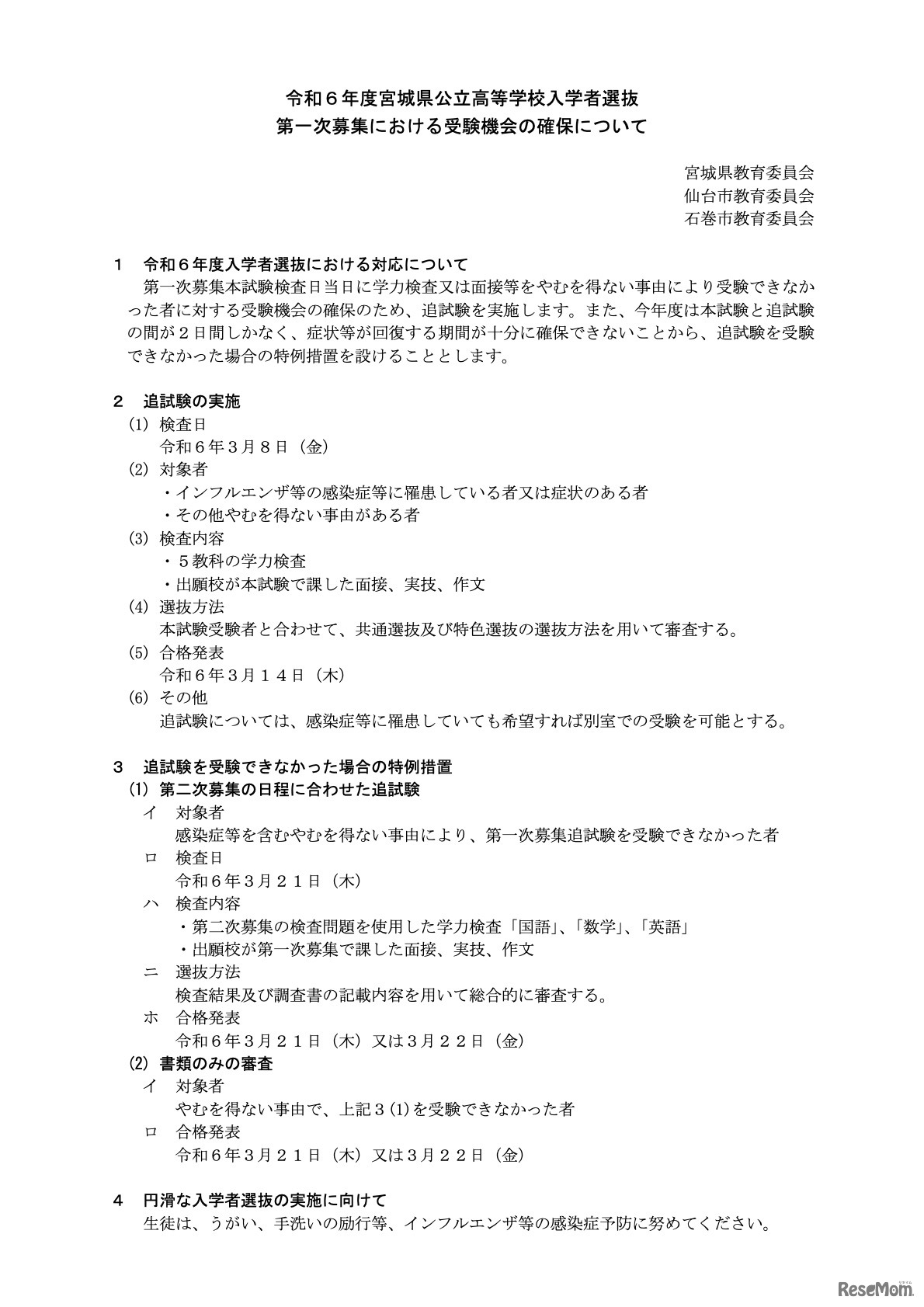
 宮城県教育委員会は2023年12月27日、2024年度(令和6年度)公立高等学校入学者選抜の第1次募集における受験機会の確保について公表した。今年度は本試験と追試験の間が2日間しかないことから、追試験を受験できなかった場合の特例措置を設ける。実施日は2024年3月21日。第2次募集の日程にあわせて実施する。

教育・受験 中学生
令和6年度宮城県公立高等学校入学者選抜 第一次募集における受験機会の確保について
画像出典:宮城県教育委員会 令和6年度宮城県公立高等学校入学者選抜 第一次募集における受験機会の確保について

編集部おすすめの記事

特集

page top