advertisement
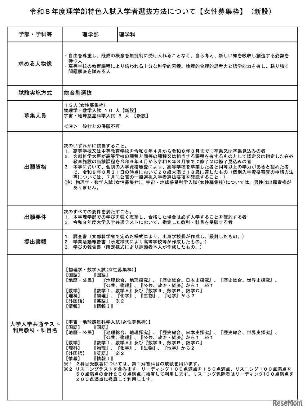
京都大学は2024年3月21日、2026年度(令和8年度)入学者選抜から、理学部と工学部の特色入試において、女性募集枠を新設すると発表した。理学部は総合型選抜で15人、工学部は学校推薦型選抜で24人を女性募集枠とすることで、女性比率を向上させる狙い。
大学入試センターは2025年12月9日、2026年度(令和8年度)大…
12月10日は「マネーキャリアの日」とされ、ボーナスの時期に…
JAXAは2025年12月19日、高校生から大学2年生をおもな対象に、…
ベネッセグループの東京個別指導学院は、「ベネッセ文章表現…
ベネッセマナビジョンは2025年12月5日、高校3年生・高卒生対…
2025年度の大学入学者の53.6%が「総合型選抜」または「学校…
RePlayceは、中高生向けキャリア探究サービス「はたらく部」…
旺文社教育情報センターは2025年11月21日、教員向け教育情報…
NEXERとschola+(スコラプラス)は2025年11月11日から11月25…