advertisement
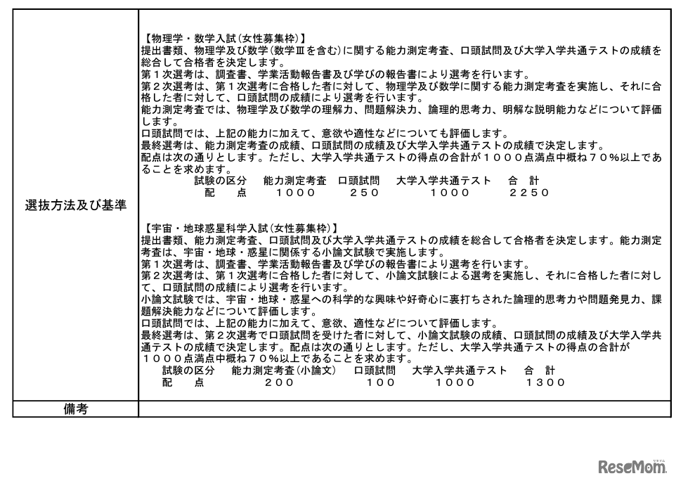
京都大学は2024年3月21日、2026年度(令和8年度)入学者選抜から、理学部と工学部の特色入試において、女性募集枠を新設すると発表した。理学部は総合型選抜で15人、工学部は学校推薦型選抜で24人を女性募集枠とすることで、女性比率を向上させる狙い。
河合塾は2026年2月から4月にかけて、新高1生とその保護者を対…
韓国ソウルの芸能名門校「ハンリム芸能芸術高等学校」が、202…
東京大学は2026年3月8日、人工知能(AI)と物理学の融合をテ…
山梨県教育委員会は2026年1月21日、2026年度(令和8年度)山…
河合塾マナビスは2026年1月16日から、全国の新高2・3生を対象…
駿台予備学校は2025年12月8日、2026年度大学入試における国公…
東京都は2026年3月8日、国際女性デーにあわせ、STEM分野での…
大学入試センターは2026年1月21日、2026年度(令和8年度)大…