advertisement

【中学受験2025】東京都立中高一貫校、男女別定員廃止…一般枠検査2/3 3枚目の写真・画像

 東京都教育委員会は2024年6月13日、2025年度(令和7年度)東京都立中等教育学校および東京都立中学校入学者決定に関する実施要綱・同細目を公表した。都立中高一貫教育校の検査日は、一般枠募集が2025年2月3日、特別枠募集が2月1日に行われる。

教育・受験 小学生
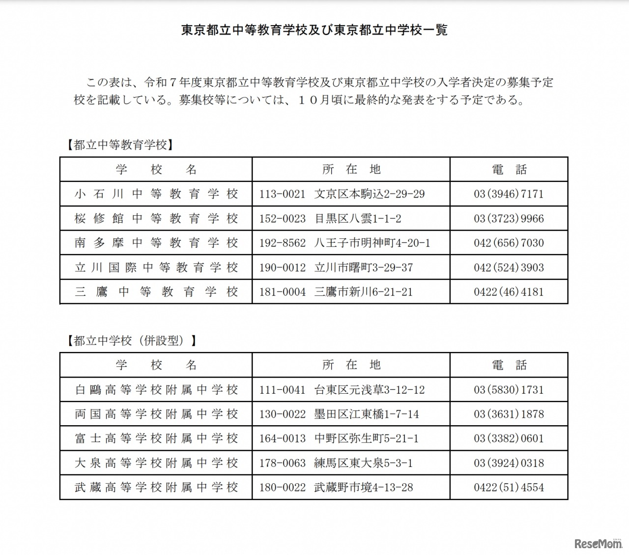
東京都立中等教育学校および東京都立中学校一覧
画像出典:東京都教育委員会 東京都立中等教育学校および東京都立中学校一覧

編集部おすすめの記事

特集

page top