advertisement
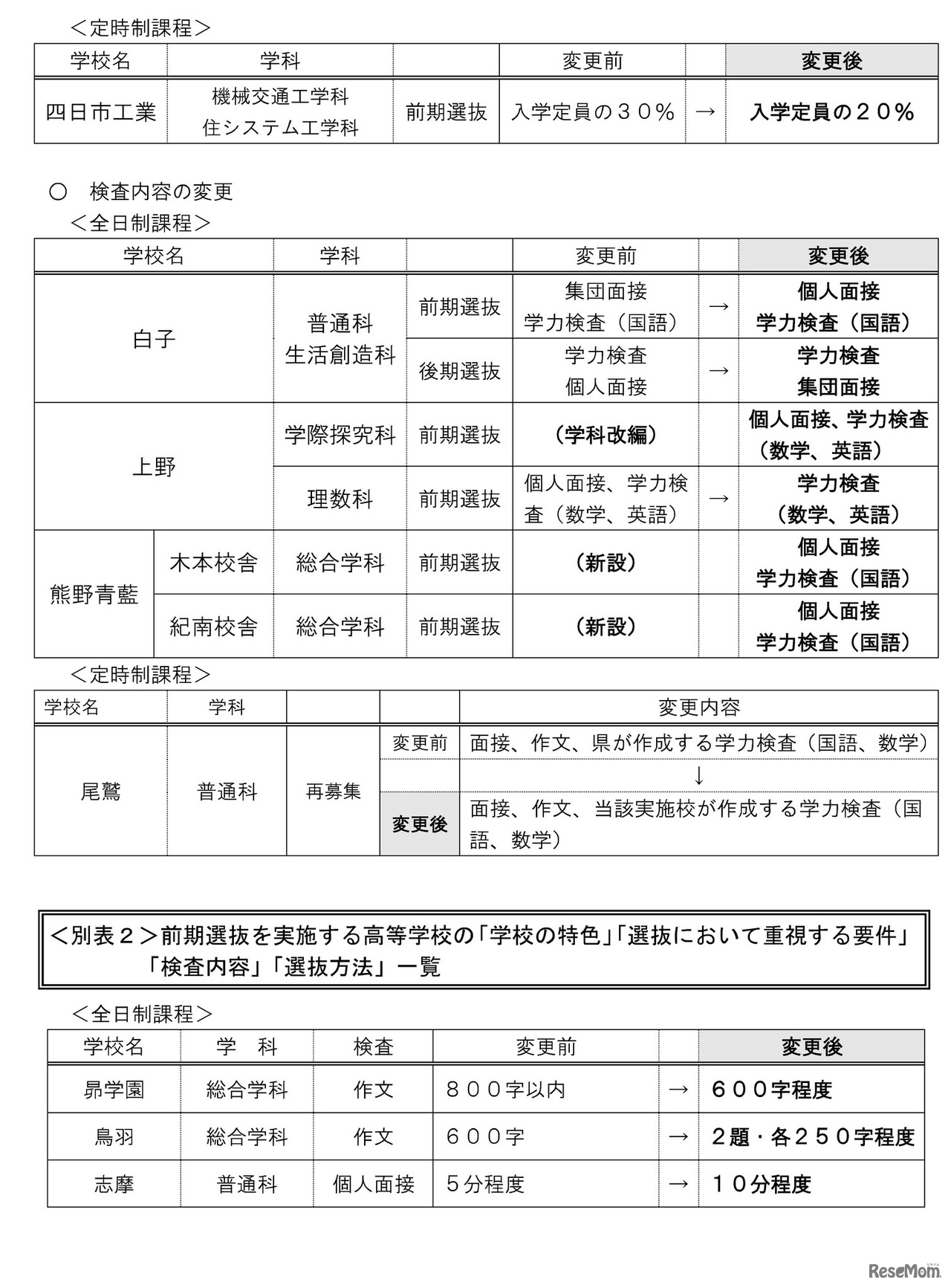
三重県教育委員会は2024年7月5日、2025年度(令和7年度)三重県立高等学校入学定員および入学者選抜に関する実施要項などを公表した。全日制課程の募集定員は1万240人で、前年度と比較して200人減となる。
三重県教育委員会は2025年10月8日、2026年度(令和8年度)三…
東京都教育委員会は2025年9月26日、2025年度(令和7年度)第2…
河合塾グループの河合塾学園(本部:愛知県名古屋市、理事長…
伊勢シーパラダイスは2025年11月22日、未就学児と一緒に来館…
学研ステイフルは2025年11月20日、A5ノートにかぶせて使える…
河合塾の大学入試情報サイト「Kei-Net」は2025年12月9日、最…