advertisement
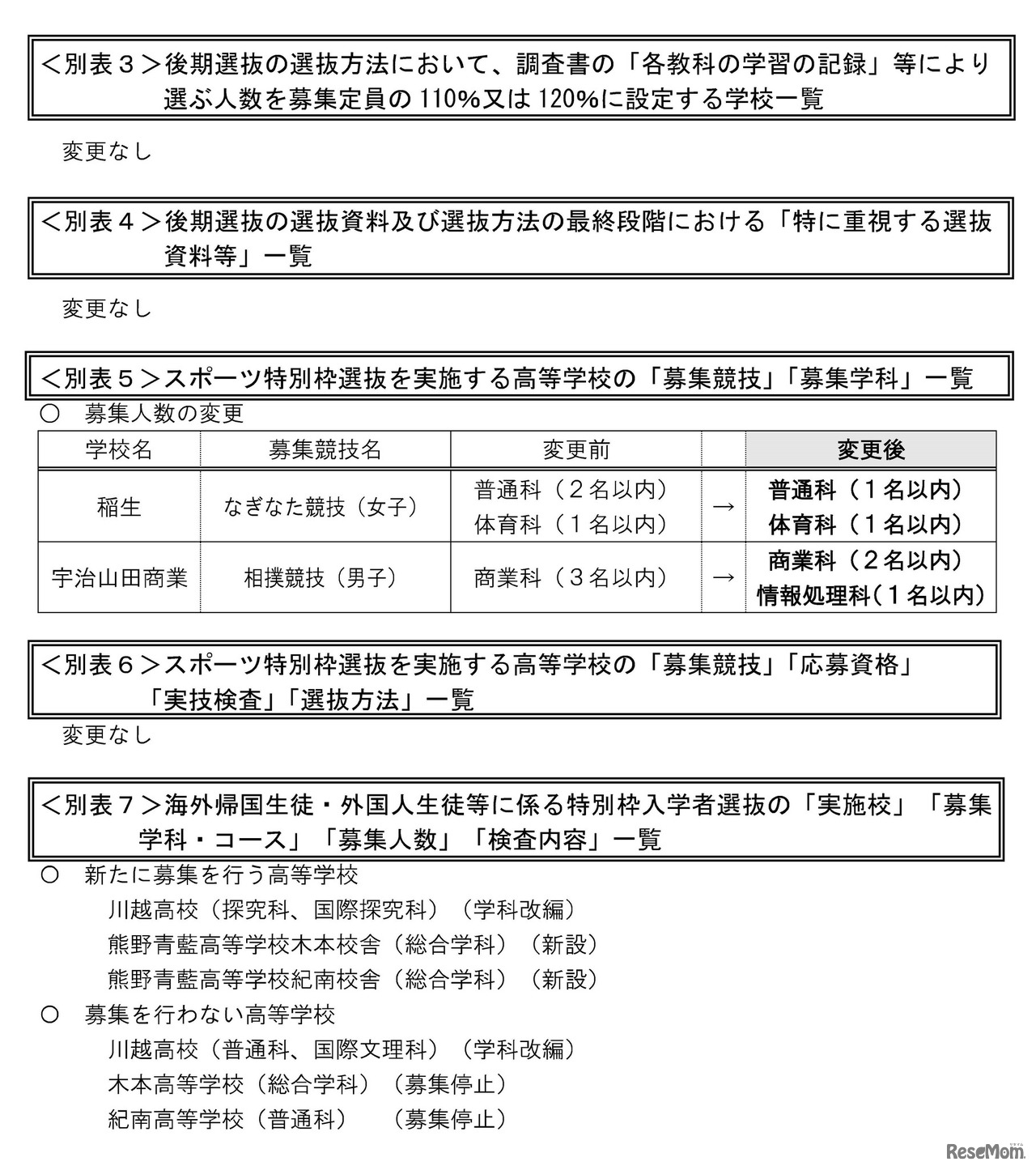
三重県教育委員会は2024年7月5日、2025年度(令和7年度)三重県立高等学校入学定員および入学者選抜に関する実施要項などを公表した。全日制課程の募集定員は1万240人で、前年度と比較して200人減となる。
三重県教育委員会は2025年10月8日、2026年度(令和8年度)三…
東京都教育委員会は2025年9月26日、2025年度(令和7年度)第2…
郁文館夢学園 郁文館高等学校は2026年2月14日、都立進学指導…
伊勢シーパラダイスは2025年11月22日、未就学児と一緒に来館…
東京大学メタバース工学部は、ジュニア講座「バーチャル教室…
東進のWebサイト「東進ドットコム」は、2026年度入試対応の最…
文響社は、東芝ライフスタイルと共同で、小学生向け啓発冊子…