advertisement
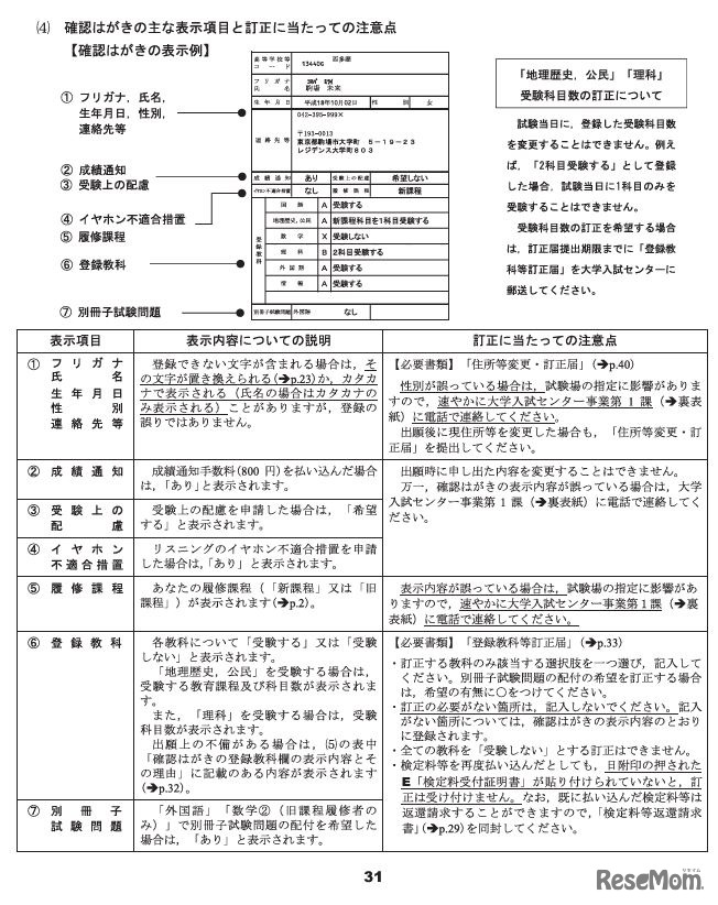
大学入試センターは、2025年度(令和7年度)大学入学共通テストの出願書類受理後、確認はがき(出願受理通知)を送付している。受領後は表示内容に誤りがないかよく確認するほか、10月25日までに確認はがきが届かない場合は大学入試センターへ問い合わせる必要がある。
大学通信は、2025年度入試に基づく「国公立大医学部に強い高…
河合塾の大学入試情報サイト「Kei-Net」は2025年12月9日、最…
大学通信は2025年8月5日、国公私立509大学の高校別合格者数ラ…
文部科学省は2025年12月10日、2025年度第2回高等学校卒業程度…
長野県佐久市にある「さやか星小学校」は、2026年度の新入学…
今注目の私立中学校の入試問題を解説しながら、その出題意図…