advertisement

【共通テスト2026】実施要項を発表、9/16よりオンライン出願開始 2枚目の写真・画像

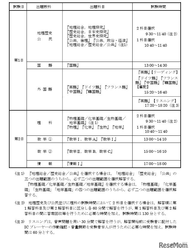
 大学入試センターは2025年6月6日、2026年度(令和8年度)大学入学共通テスト実施要項を発表した。今回から出願手続きを電子化。志願者は共通テスト出願サイトでマイページを作成のうえ、9月16日から10月3日までに出願する。受験案内は6月中旬までに大学入試センターのWebサイトで公表する。

教育・受験 高校生
試験実施期日等
画像出典:大学入試センター 試験実施期日等

編集部おすすめの記事

特集

page top