advertisement

【中学受験2027】【高校受験2027】岡山県、県立中・高の入試日程を公表 2枚目の写真・画像

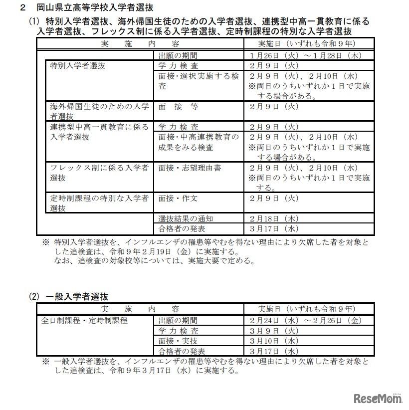
 岡山県教育委員会は2026年1月9日、2027(令和9)年度県立中学校および県立中等教育学校ならびに県立高等学校入学者選抜日程について発表した。県立中学校および県立中等教育学校の適性検査・面接は2027年1月9日、県立高等学校一般入学者選抜は、学力検査を3月9日、面接・実技を3月10日に実施する。

教育・受験 中学生
2027(令和9)年度 岡山県立高等学校入学者選抜
画像出典:岡山県教育委員会 2027(令和9)年度 岡山県立高等学校入学者選抜

編集部おすすめの記事

特集

page top