advertisement

【高校受験2026】神奈川県公立高、2次募集の志願状況(確定)舞岡(普通)1.00倍

 神奈川県教育委員会は2026年3月6日、2026年度(令和8年度)神奈川県公立高等学校入学者選抜2次募集の確定志願状況を発表した。志願変更締切時の共通選抜2次募集の志願倍率は全日制0.08倍、定時制(単位制・普通)0.10倍。インクルーシブ教育実践推進校特別募集2次募集の志願倍率は0.02倍となった。

教育・受験 中学生
令和8年度神奈川県公立高等学校入学者選抜一般募集共通選抜など二次募集の志願者数(志願変更締切時)集計結果
  • 令和8年度神奈川県公立高等学校入学者選抜一般募集共通選抜など二次募集の志願者数(志願変更締切時)集計結果
  • 令和8年度神奈川県公立高等学校入学者選抜一般募集共通選抜など二次募集の志願者数(志願変更締切時)集計結果
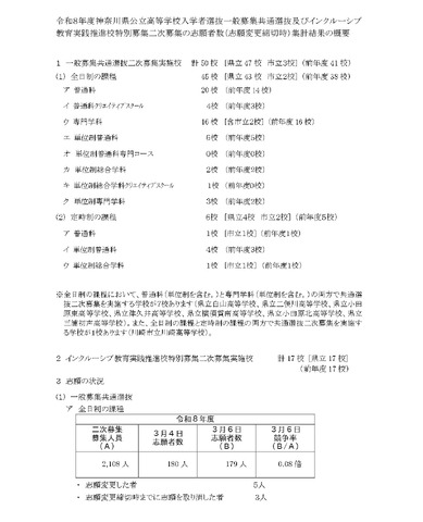
  • 令和8年度神奈川県公立高等学校入学者選抜一般募集共通選抜など二次募集の志願状況(志願変更締切時)
  • 令和8年度神奈川県公立高等学校入学者選抜一般募集共通選抜など二次募集の志願状況(志願変更締切時)
  • 令和8年度神奈川県公立高等学校入学者選抜一般募集共通選抜など二次募集の志願状況(志願変更締切時)

 神奈川県教育委員会は2026年3月6日、2026年度(令和8年度)神奈川県公立高等学校入学者選抜2次募集の確定志願状況を発表した。志願変更締切時の共通選抜2次募集の志願倍率は全日制0.08倍、定時制(単位制・普通)0.10倍。インクルーシブ教育実践推進校特別募集2次募集の志願倍率は0.02倍となった。

 2026年度の2次募集は、一般募集共通選抜およびインクルーシブ教育実践推進校特別募集において、3月3日・4日に出願を、3月5日・6日に志願変更を受け付けた。志願変更締切時の志願者数の集計結果によると、共通選抜2次募集は、全日制45校の募集人員2,108人に対し、志願者数179人、倍率は0.08倍。期間中に志願変更を申し出た生徒は5人、志願を取り消した生徒は3人だった。

 学校・学科別の倍率は、舞岡(普通)と磯子工業(機械)および市立川崎総合科学(情報工学)が1.00倍でもっとも高く、ついで相模田名(普通)0.67倍、西湘(普通)0.60倍、相模原城山(単位制・普通)0.44倍など。

 定時制の2次募集は6校の募集人員359人に対し、37人が志願し、倍率は0.10倍。志願変更は3人だった。学校・学科別では、横浜明朋(単位制・普通・午前)1.00倍、市立横浜総合(単位制・総合学科II部)0.80倍、川崎(単位制・普通)0.29倍など。

 インクルーシブ教育実践推進校特別募集2次募集は、17校の募集人員124人に対し、志願者数3人、平均倍率は0.02倍。志願変更はなし。志願者は、綾瀬(普通)、上鶴間(普通)、厚木西(普通)の3校で各1人となっている。

 今後、3月10日に各選抜における検査を実施、3月13日に合格発表を行う。

《宮内みりる》

【注目の記事】

特集

編集部おすすめの記事

特集

page top