advertisement

【高校受験2026】神奈川県公立高、2次募集の志願状況(確定)舞岡(普通)1.00倍 1枚目の写真・画像

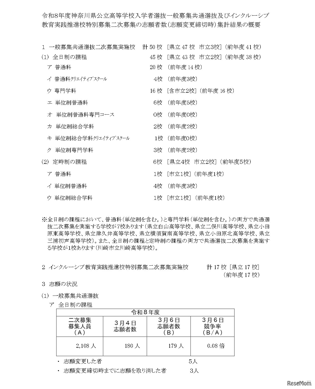
 神奈川県教育委員会は2026年3月6日、2026年度(令和8年度)神奈川県公立高等学校入学者選抜2次募集の確定志願状況を発表した。志願変更締切時の共通選抜2次募集の志願倍率は全日制0.08倍、定時制(単位制・普通)0.10倍。インクルーシブ教育実践推進校特別募集2次募集の志願倍率は0.02倍となった。

教育・受験 中学生
令和8年度神奈川県公立高等学校入学者選抜一般募集共通選抜など二次募集の志願者数(志願変更締切時)集計結果
画像出典:神奈川県教育委員会 令和8年度神奈川県公立高等学校入学者選抜一般募集共通選抜など二次募集の志願者数(志願変更締切時)集計結果

編集部おすすめの記事

特集

page top