advertisement
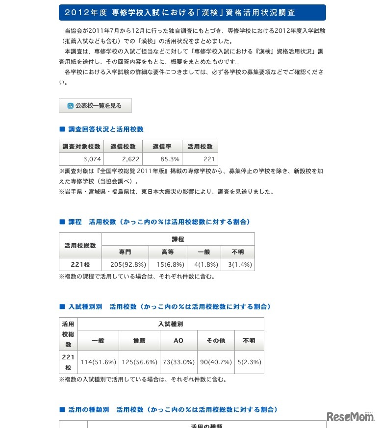
日本漢字能力検定協会は1月17日、2012年度 大学入試、高校入試・単位認定、専修学校入試における「漢検」資格活用状況調査の結果を発表した。大学・短期大学では、458校1,029学部・学科で評価の対象となっている。
私立中高一貫校生専門塾「ナレッジメイト」は2025年12月、既…
応用脳科学コンソーシアムが運営する「手書き価値研究会」は2…
河合塾の大学入試情報サイト「Kei-Net」は2025年12月9日、最…
河合塾グループの河合塾学園(本部:愛知県名古屋市、理事長…
学研ステイフルは2025年11月20日、A5ノートにかぶせて使える…
LINEヤフーは2025年12月5日、全国SNSカウンセリング協議会、…
ChatGPTなど生成AIが社会を変える今、子供に必要な力とは? …
小学生や未就学児のママ・パパに向けた子育て情報誌「AERA wi…