advertisement
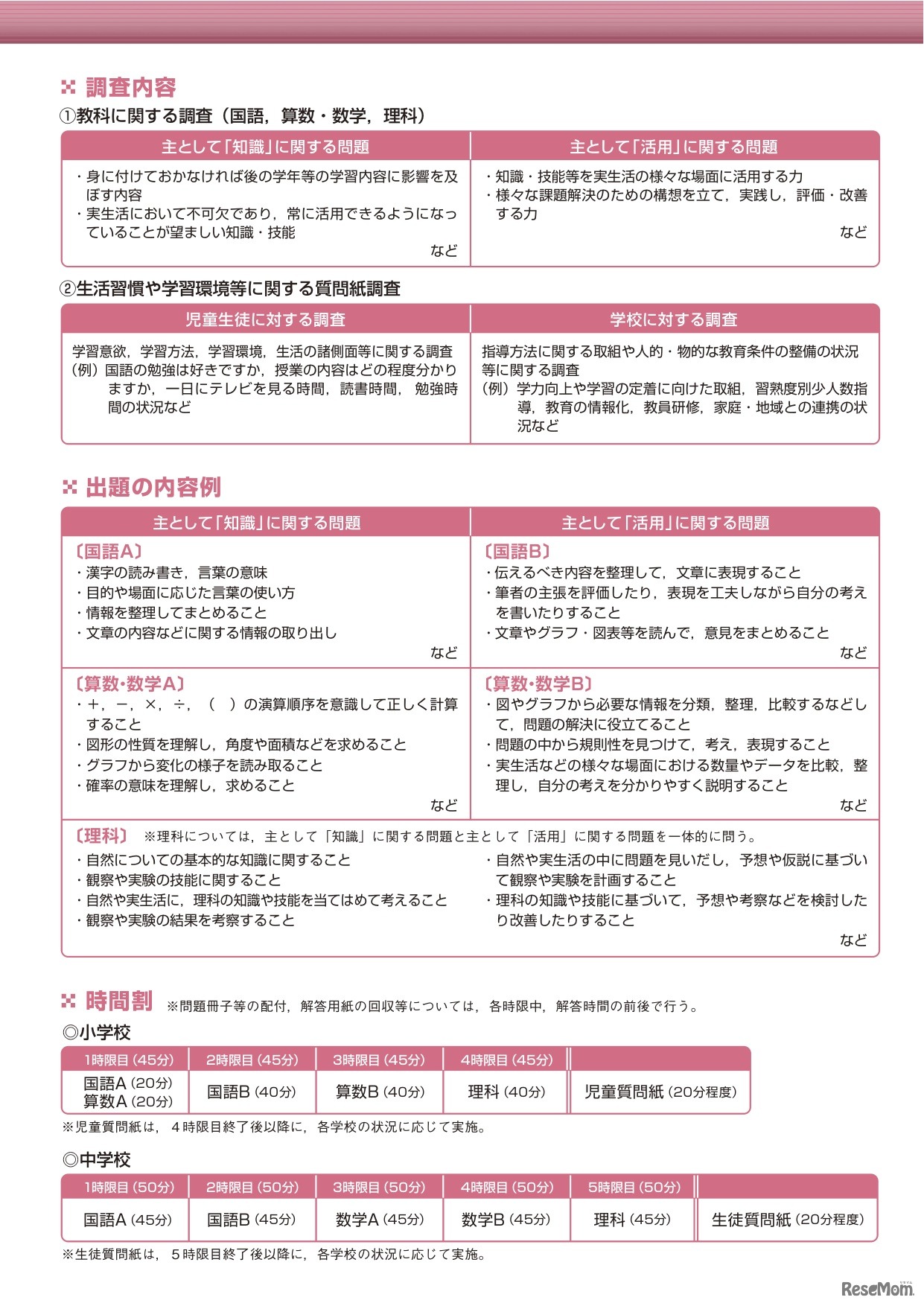
小学6年生と中学3年生を対象とした平成24年度の「全国学力・学習状況調査」が、明日4月17日に全国の小・中学校25,868校で実施される。今回の調査から、国語、算数・数学の他に、理科が調査科目として加えられ、それぞれの「知識」と「活用」に関する問題が出題される。
文部科学省は、私立大学等の2025年度(令和7年度)入学者に係…
文部科学省は2025年9月30日、小学校6年生と中学校3年生を対象…
河合塾千種校と名駅校は2026年2月末から3月にかけて、2026年…
LifePromptは2026年1月、最新の生成AI3モデルに2026年度の大…
学研エル・スタッフィングは2026年1月30日から2月28日までの…
大学入試センターは2026年1月23日、2026年度(令和8年度)大…