advertisement
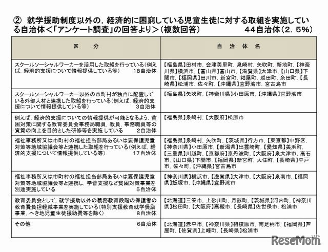
文部科学省は6月9日、平成26年度の就学援助実施状況調査の結果(速報版)を公表した。生活保護の基準引き下げに伴い、4%にあたる71自治体では、これまで就学支援を受けていた児童・生徒が対象外となる可能性があることがわかった。
東京都教育委員会は2026年6月21日、2027年度(令和9年度)東…
戸板女子短期大学(東京都港区)は、2027年度入学生より、週3…
川崎市が主催する小中学生向けアントレプレナーシップ・プロ…
埼玉県教育委員会は2026年5月21日、2027年度(令和9年度)埼…
国立大学協会九州支部は、九州地区の国立大学10校が参加する…
大東建託は、首都圏(東京都・神奈川県・千葉県・埼玉県)居…
東都大学野球春季リーグは2026年5月20日、神宮球場で最終週の…
Language