advertisement
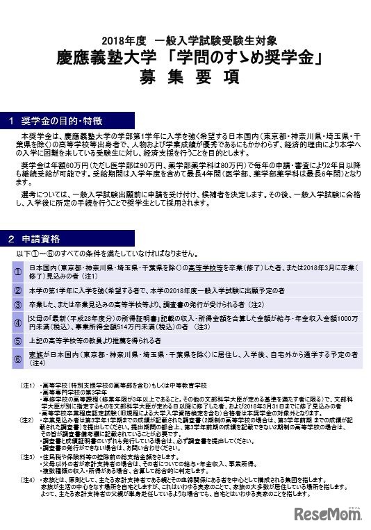
早稲田大学と慶應義塾大学は、2018年度一般入学試験の受験生を対象に、入試前に予約する給付型奨学金の要項を公表した。対象は首都圏以外の地方出身者で、申請は早稲田大学が10月16日~11月28日と2018年1月5日~1月26日。慶應義塾大学は11月1日~12月2日。
聖マリアンナ医科大学は2020年12月10日、2015年度(平成27年…
東京理科大学スペースシステム創造研究センター(SSI)は2026…
2026年度の私立大学一般入試がピークを迎えている。予備校等…
AFS日本協会は2026年3月16日より、2027年度(第74期)のAFS年…
増進会ホールディングスのグループ会社であるZ会は、2026年2…
オルビスは、国際女性デー(3月8日)に先がけ、思春期の心と…
学研教育総合研究所は2026年2月18日、幼児を対象とした生活実…
東京私立中学高等学校協会は2026年2月2日、2026年度(令和8年…
東京都教育委員会は2026年2月21日、2026年度(令和8年度)東…
Language