advertisement
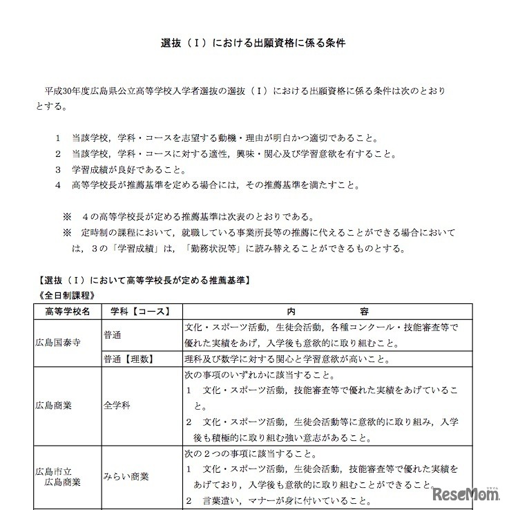
広島県教育委員会は8月10日、平成30年度(2018年度)広島県公立高等学校入学者選抜の実施内容を公表した。入学者選抜の基本方針に定める共通の選抜方法のほか、高等学校長の判断で実施できる選抜方法を学校ごとにまとめている。
「イード・アワード2018 塾 中学生/個別指導の部」でやる気…
増進堂・受験研究社は、小中学生向けの英検対策問題集「英検 …
広島大学は、2027年度入学者選抜より、教育学部第一類(学校…
北海道教育委員会は2025年12月5日、2026年度(令和8年度)公…
ランドセルメーカーの鞄工房山本は、フランスのファッション…
広島県教育委員会は2025年10月30日、2026年度(令和8年度)広…