advertisement

【高校受験2018】福井県公立高入試、一般選抜の出願状況・倍率(2/20時点)高志1.80倍 3枚目の写真・画像

 福井県教育委員会は平成30年2月20日、平成30年度(2018年度)県立高等学校一般入学者選抜における出願状況(志願変更前)を公表した。全日制は第一志望出願者数4,501人となり、第一志望倍率は1.09倍。最高倍率は高志(普通)1.80倍だった。

教育・受験 中学生
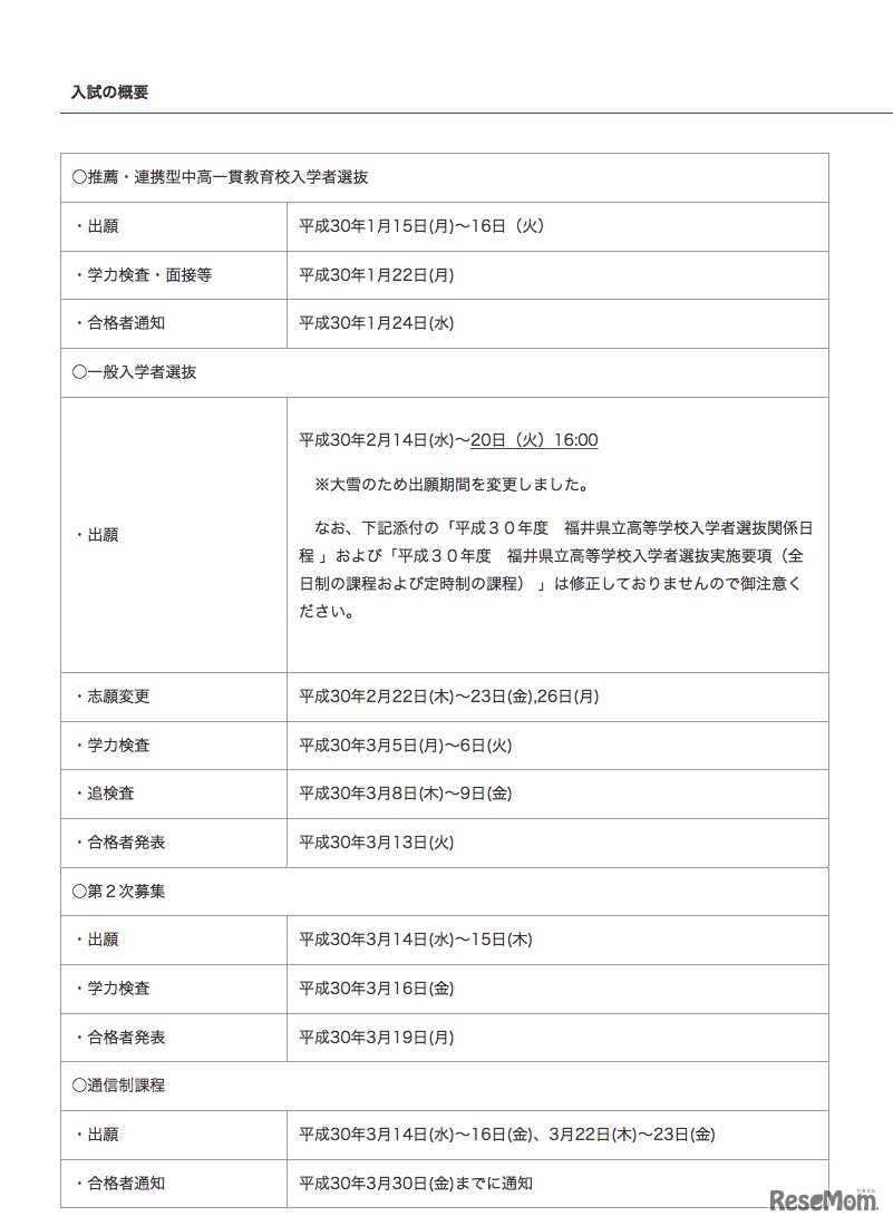
平成30年度 福井県立高等学校入学者選抜の日程
画像出典:福井県教育委員会「平成30年度 福井県立高等学校 一般入学者選抜 出願状況」平成30年2月20日最終日 平成30年度 福井県立高等学校入学者選抜の日程

編集部おすすめの記事

特集

page top