advertisement
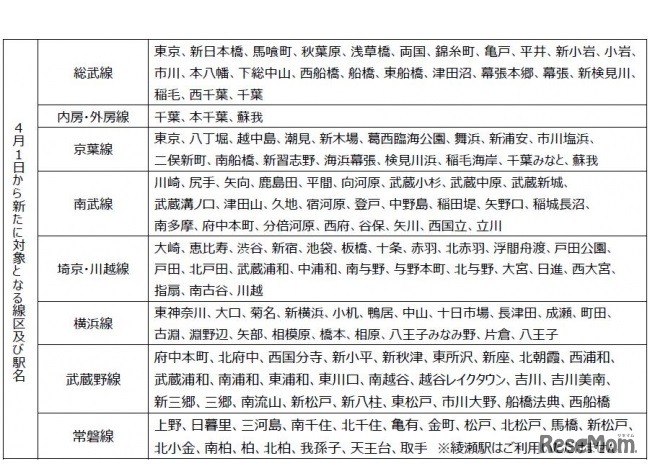
東日本旅客鉄道とセントラル警備保障は2018年4月1日より、子ども見守りサービス「まもレール」のサービス対象駅を首都圏合計244駅まで拡大する。また、2018年3月9日から4月30日までに入会の申込みをすると、抽選で合計50名に賞品があたるキャンペーンを実施する。
ビーサイズは2026年2月18日、子供向け見守りGPSサービス「BoT…
絵本ナビは2026年2月19日、この春入園・入学を迎える親子を応…
大学入試センターは、2026年度(令和8年度)大学入学共通テス…
東京都内に4教室(吉祥寺、浜田山、四谷、お茶の水)を展開し…
大阪府教育委員会は2026年3月7日、2026年度(令和8年度)大阪…
公立大学協会は2026年3月3日、「令和7年度(2025年度)公立大…
河合塾マナビス東大専門館は、2026年2月14日の開校後に想定を…
明治大学と竹中工務店は2026年3月2日、山の上ホテルの歴史的…
東京科学大学らの研究グループが開発した乳児の睡眠支援アプ…
警察庁は2026年1月6日、2025年(令和7年)中の交通事故死者数…
第98回選抜高等学校野球大会の組合せ抽選会が2026年3月6日、…
総務省は2月から5月にかけて、2026年「春のあんしんネット・…
Language