advertisement
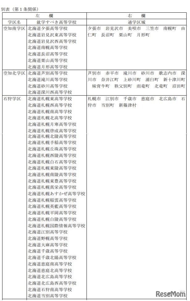
北海道教育委員会は平成30年3月30日、平成31年度(2019年度)北海道立高等学校入学者選抜学力検査日を発表した。一般入試の学力検査は平成31年3月5日、合格発表は3月18日に実施する。
「イード・アワード2018 塾 中学生/個別指導の部」でやる気…
北海道白老町にあるアイヌ文化の発信拠点「ウポポイ(民族共…
森ビルが運営する六本木ヒルズ展望台 東京シティビューは、人…
2026年春に文化祭や運動会を実施する、首都圏と関西の難関私…
角川ドワンゴ学園N高等学校・S高等学校・R高等学校(以下、N…
代々木ゼミナールは2026年4月4日、2026年度の私立大学一般入…
2026年度(令和8年度)秋田県公立高等学校入学者選抜1次募集…
北海道教育委員会は2026年3月19日、2026年度(令和8年度)公…
Language