advertisement

2020年度の就活、採用選考は6/1以降スタート…五輪影響にも配慮を 2枚目の写真・画像

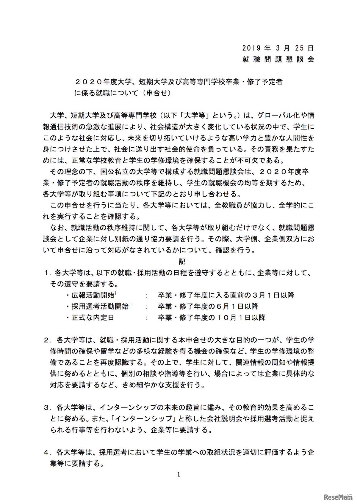
 文部科学省は2019年3月25日、就職問題懇談会が定めた「2020年度就職問題懇談会申合せ」をWebサイトに掲載した。2020年度大学、短期大学および高等専門学校の卒業・修了予定者の採用選考活動は卒業・修了年度の6月1日以降に開始となる旨などが、各大学・企業に通知された。

教育業界ニュース 文部科学省
就職問題懇談会による「2020年度大学、短期大学および高等専門学校卒業・修了予定者に係る就職について(申合せ)」の一部
画像出典:文部科学省 就職問題懇談会による「2020年度大学、短期大学および高等専門学校卒業・修了予定者に係る就職について(申合せ)」の一部

編集部おすすめの記事

特集

page top