advertisement
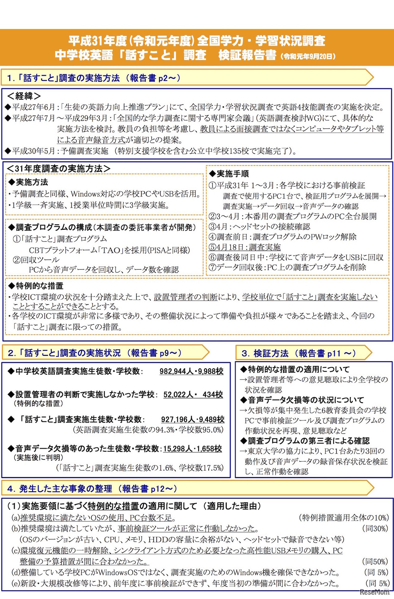
文部科学省は2019年9月20日、2019年度全国学力・学習状況調査における中学校英語「話すこと」調査についての検証報告書を公表した。音声録音方式で実施された「話すこと」調査で発生したおもな事象、課題の整理・分析などをまとめている。
文部科学省は、私立大学等の2025年度(令和7年度)入学者に係…
文部科学省は2025年9月30日、小学校6年生と中学校3年生を対象…
大学入試センターは2026年1月21日、2026年度(令和8年度)大…
愛媛県教育委員会は2026年1月21日、2026年度(令和8年度)県…
LifePromptは2026年1月、最新の生成AI3モデルに2026年度の大…
日本私立学校振興・共済事業団は2026年1月16日、2025年度(令…