advertisement
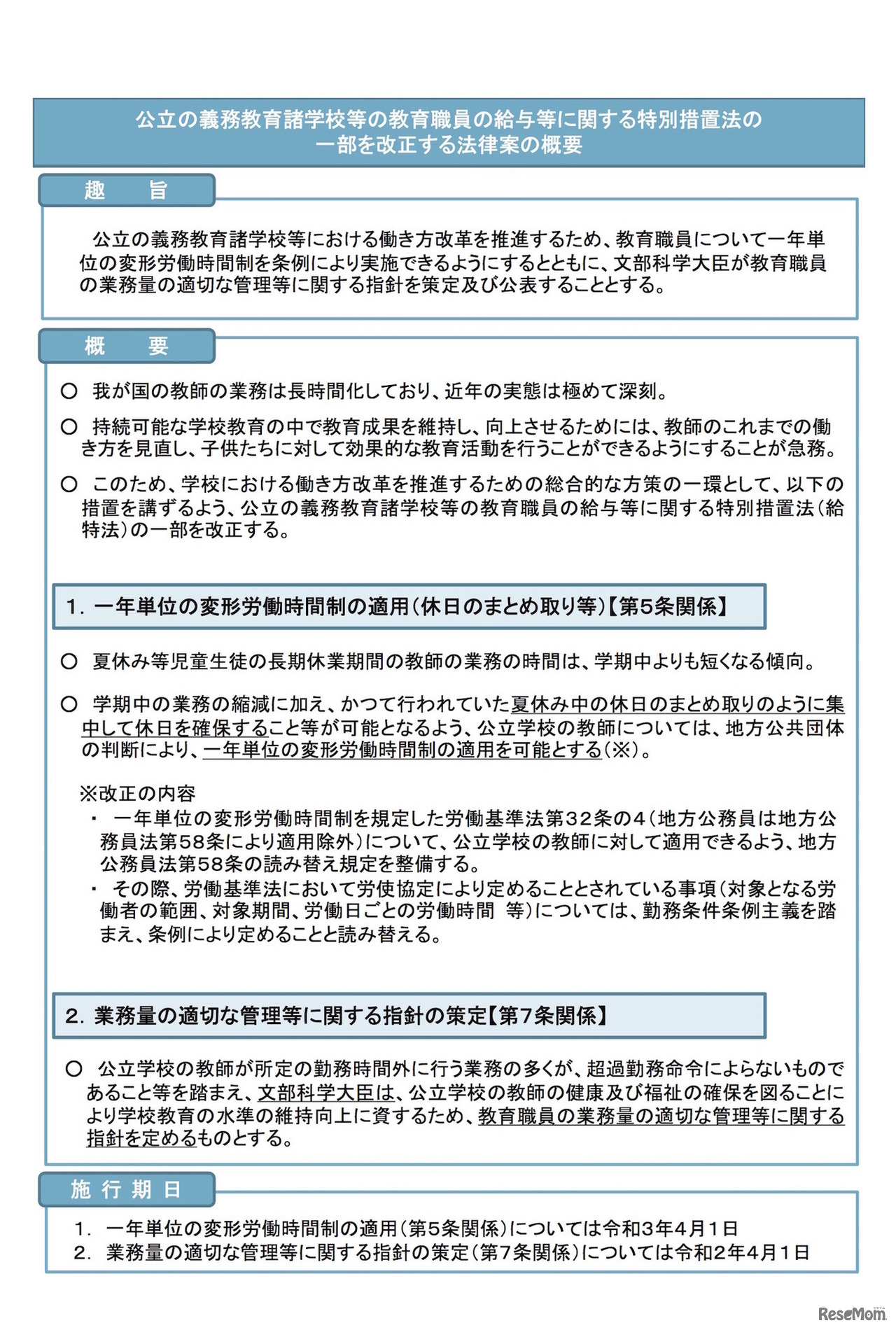
公立の義務教育諸学校等の教育職員の給与等に関する特別措置法の一部を改正する法律案が、2019年10月18日に閣議決定された。今国会内で改正法律案が成立すれば、2021年4月より、地方公共団体の判断で1年単位の変形労働時間制が適用できるようになる。
文部科学省は、私立大学等の2025年度(令和7年度)入学者に係…
LifePromptは2026年1月、最新の生成AI3モデルに2026年度の大…
先生の働き方改革を応援するラジオ風YouTube番組「TDXラジオ…
大阪大学は2026年3月14日、「ナッジと公共政策」特別公開ワー…
日本私立学校振興・共済事業団は2026年1月16日、2025年度(令…
愛媛県教育委員会は2026年1月21日、2026年度(令和8年度)県…