advertisement
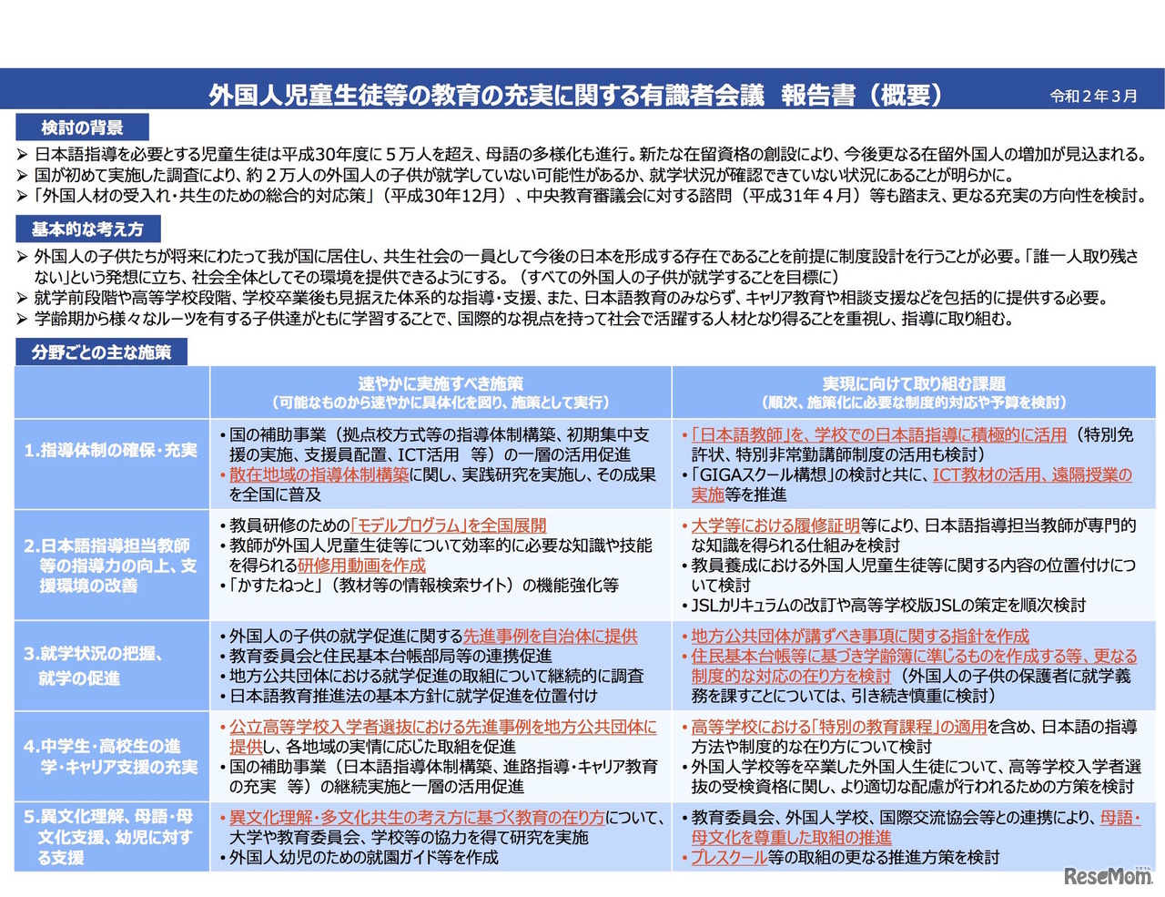
文部科学省は2020年3月27日、「外国人児童生徒等の教育の充実について(報告)」を公表。同日に公表された「外国人の子どもの就学状況等調査結果(確定値)」によると、外国人の子ども1万9,471人が不就学の可能性にあるという。
文部科学省は2025年12月10日、2025年度(令和7年度)医学部医…
応用脳科学コンソーシアムが運営する「手書き価値研究会」は2…
大分県教育委員会は2025年12月5日、県立高校の2026年度(令和…
文響社は、東芝ライフスタイルと共同で、小学生向け啓発冊子…
東京大学メタバース工学部は、ジュニア講座「バーチャル教室…
嘉悦大学は2025年12月12日の「漢字の日」を前に、若い世代の…
跡見学園女子大学は2026年4月、文京キャンパスに「情報科学芸…