advertisement
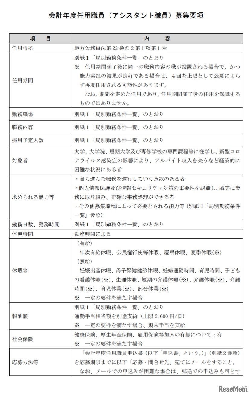
東京都は2020年5月12日、新型コロナウイルス感染症の影響によりアルバイト収入を失うなど、経済的に困難な状況にある大学生などを対象に、非常勤職員として採用する緊急雇用対策を実施すると発表した。採用予定者数は最大600人。応募期間は5月12日から29日(必着)まで。
早稲田大学理工学術院 英語教育センター尾島司郎研究室が主催…
名古屋大学大学院理学研究科の研究グループは2026年1月23日、…
文部科学省は2026年4月13日から19日の期間、「第67回科学技術…
ユニファは、BABY JOB・ここるく・ハイフライヤーズと協働し…
学情は2025年12月23日、2028年3月卒業(修了)予定の大学生・…
東京地区私立大学教職員組合連合(東京私大教連)は2026年4月…
Language