advertisement
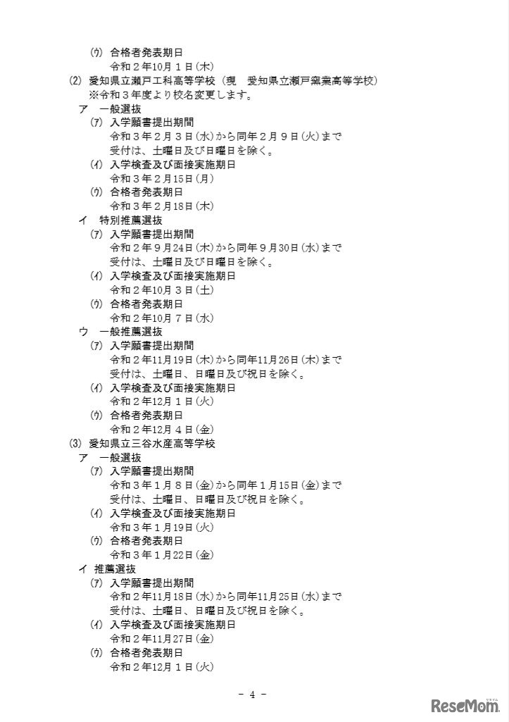
愛知県教育委員会は、令和3年度(2021年度)愛知県公立高等学校入学者選抜の実施日程を発表した。一般選抜の学力検査および面接は、Aグループが2021年3月5日と8日、Bグループが3月10日と11日に実施する。
愛知県教育委員会は2026年4月14日、2027年度(令和9年度)愛…
令和2年度(2020年度)福島県立高等学校一般入学者選抜学力検…
慶應義塾大学湘南藤沢キャンパス(SFC)の学園祭「第37回 七…
大分県教育委員会は2026年5月22日、2027年度(令和9年度)大…
声の教育社は2026年6月27日・28日、新宿住友ビル三角広場にて…
ワンダーファイは2026年5月25日、中学入試算数アプリ教材「究…
公立小中高校等に在籍する日本語指導が必要な児童生徒数が、2…
東京都は2026年5月22日、都庁の仕事が体験できる「都庁インタ…
Language