advertisement
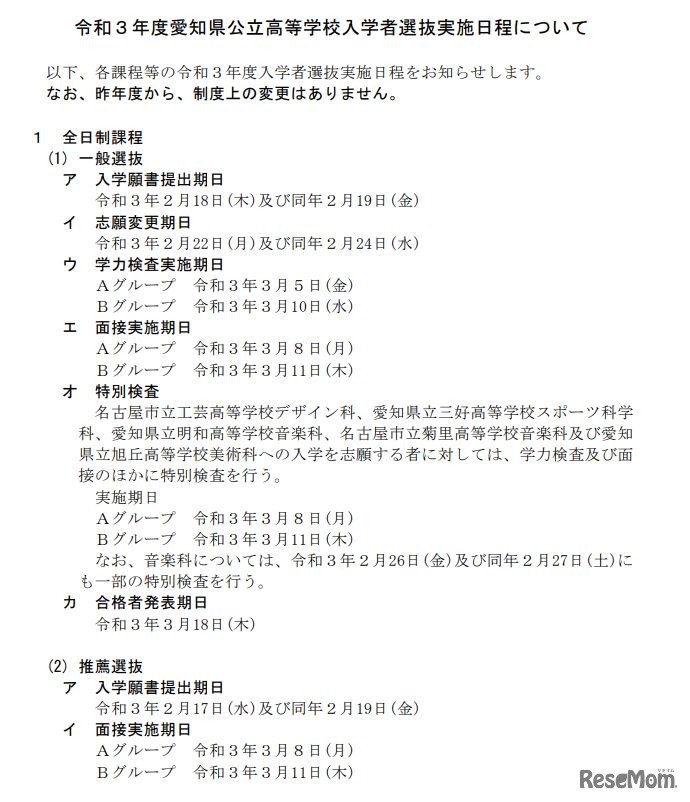
愛知県教育委員会は、令和3年度(2021年度)愛知県公立高等学校入学者選抜の実施日程を発表した。一般選抜の学力検査および面接は、Aグループが2021年3月5日と8日、Bグループが3月10日と11日に実施する。
愛知県教育委員会は2026年4月14日、2027年度(令和9年度)愛…
令和2年度(2020年度)福島県立高等学校一般入学者選抜学力検…
埼玉県は2026年4月25日から5月6日までの期間、川口市のSKIPシ…
東京私塾協同組合西支部は2026年5月31日、「子どもたちととも…
文化庁は、豊かな感性や想像力を育むことを目的に「子供舞台…
四谷大塚入試情報センターは、首都圏私立中学入試について、X…
和歌山県教育委員会は2026年4月1日、2027年度(令和9年度)県…
埼玉県教育委員会は2026年4月21日、2026年度(令和8年度)埼…
現代の大学では文系・理系の枠を超えた学部が増えている。社…
Language