advertisement
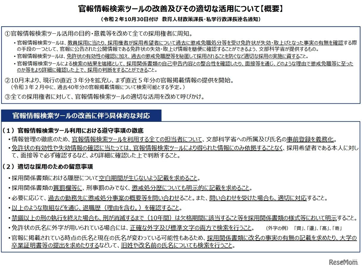
文部科学省は2020年10月30日、児童生徒にわいせつ行為を行った教員への厳正な対応の一環として、各教育委員会や各学校法人などへ官報情報検索ツールを適切に活用するよう依頼した。過去の懲戒免職歴を秘匿して採用されることを防ぐ。
お茶の水女子大学理系女性育成啓発研究所は2026年1月11日、中…
文部科学省は2025年12月12日、2026年度(令和8年度)国公立大…
日本次世代企業普及機構は2025年12月4日、東京・九段会館にお…
秋田県教育委員会は2025年12月11日、2026年度(令和8年度)秋…
跡見学園女子大学は2026年4月、文京キャンパスに「情報科学芸…
日本漢字能力検定協会は2025年12月12日、京都・清水寺で「今…