advertisement
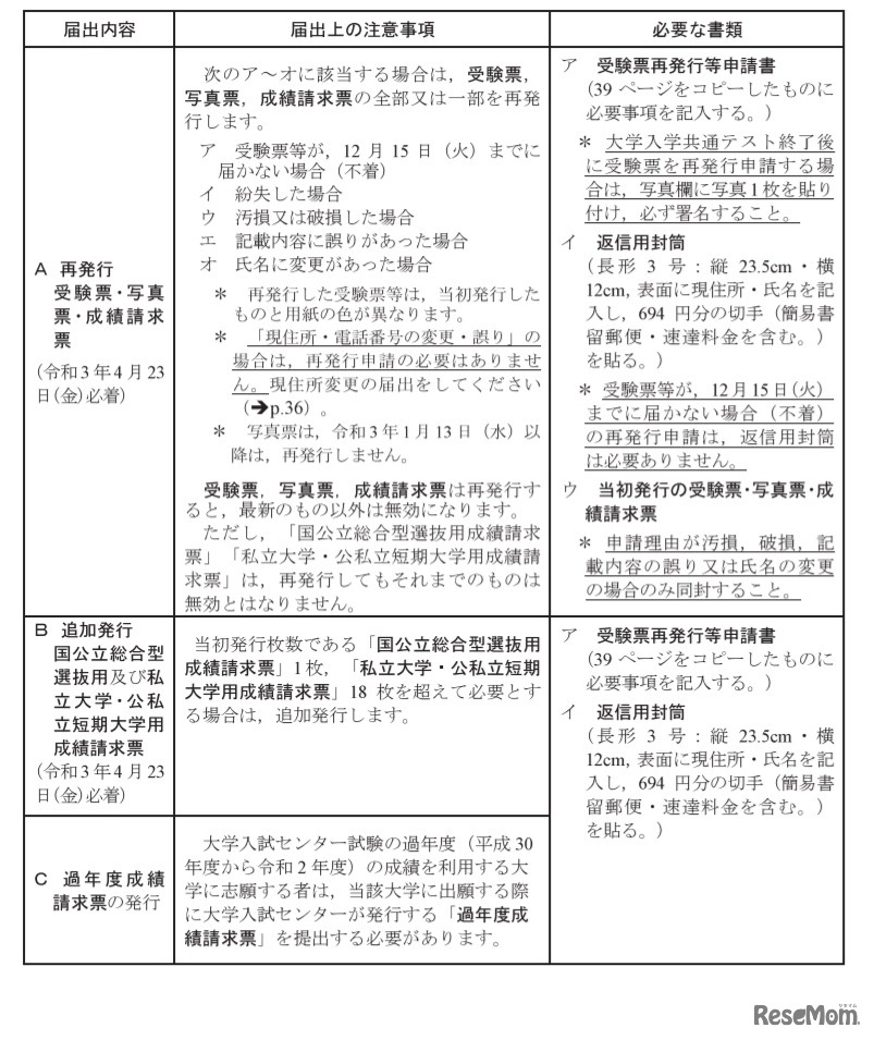
大学入試センターは、出願を受理した志願者への大学入学共通テストの受験票送付を行っている。学校を経由して出願した志願者には学校から配付され、個人出願した志願者には本人に直接送付される。12月15日までに届かない場合は、大学入試センターへ連絡すること。
2022年度(令和4年度)大学入学共通テストの英語リスニングに…
代々木ゼミナールは2026年4月4日、2026年度の私立大学一般入…
2025年9月に発見された彗星「パンスターズ彗星(C/2025 R3:…
文部科学省は2022年8月18日、2021年度大学入学者選抜における…
大学通信は2026年4月、大学合格者の高校別ランキングを公表し…
フェイスネットワークは2026年5月31日まで、設立25周年を記念…
リセマムではお子さまの進路や学びについて、専門家や先輩保…
Language