advertisement
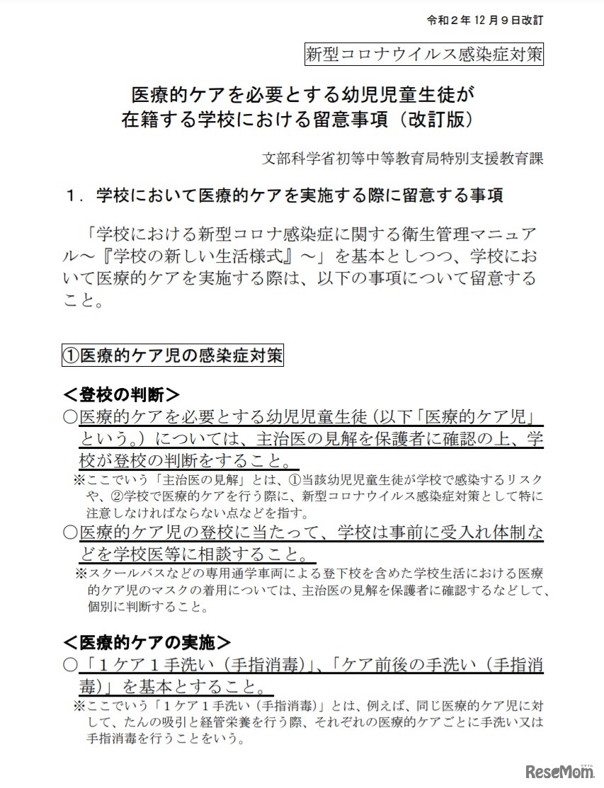
文部科学省は2020年12月9日、新型コロナウイルス感染症対策として「医療的ケアを必要とする幼児児童生徒が在籍する学校における留意事項(改訂版)」をWebサイトに掲載した。
文部科学省は、私立大学等の2025年度(令和7年度)入学者に係…
鹿児島県教育委員会は2025年10月18日、2026年度(令和8年度)…
クラレは、国際社会貢献活動「ランドセルは海を越えて」2026…
起立性調節障害改善協会は2026年1月11日~16日にかけて、小学…
LifePromptは2026年1月、最新の生成AI3モデルに2026年度の大…
愛媛県教育委員会は2026年1月21日、2026年度(令和8年度)県…
日本私立学校振興・共済事業団は2026年1月16日、2025年度(令…