advertisement
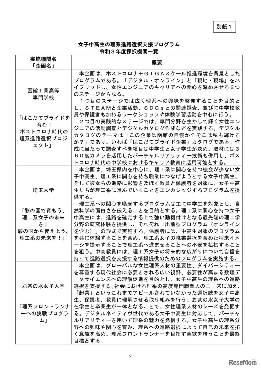
科学技術振興機構(JST)は2021年4月21日、「女子中高生の理系進路選択支援プログラム」の2021年度(令和3年度)採択機関を発表した。応募14件の中から、お茶の水女子大学や埼玉大学等、5機関が選定された。
JAXAは2025年12月19日、高校生から大学2年生をおもな対象に、…
WHATAWONは2025年12月13日、子供たちがさまざまなお仕事体験…
パステルコミュニケーションの発達科学コミュニケーション講…
河合塾の大学入試情報サイト「Kei-Net」は2025年12月3日、大…
先生の働き方改革を応援するラジオ風YouTube番組「TDXラジオ…
関西大学は2025年12月14日、千里山キャンパスにて地域と大学…
教育情報誌「私立中高進学通信」の12月号に、特集「2026年 受…
私立中高一貫校生専門塾「ナレッジメイト」は2025年12月、既…
旺文社教育情報センターは2025年11月21日、教員向け教育情報…
志望校選びの指標にもなる大学合格実績。この記事では、中高…
河合塾が提供する大学入試情報サイト「Kei-Net」は2025年11月…