advertisement
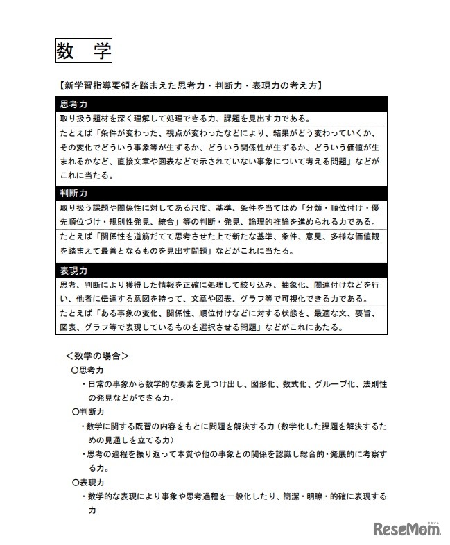
国立高等専門学校機構は2021年4月30日、2022年度(令和4年度)国立高等専門学校の入学者選抜から「思考力・判断力・表現力」をより重視した学力検査問題を作成することを公表した。Webサイトでは、数学と理科のサンプル問題を公表している。
東京都は、2026年9月19日から10月4日まで愛知県を中心に開催…
地球×共生と学びを支える3つの柱をもつ青山学院大学地球社会…
【高校受験2022】青森県公立高校入試<社会>問題・正答
山梨県教育委員会は2026年5月26日、2027年度(令和9年度)山…
2026年4月29日、ジーニアス、エルカミノ、早稲田アカデミーが…
東京理科大学は中・高校生を対象に、第一線で活躍する研究者…
埼玉県教育委員会は2026年5月21日、2027年度(令和9年度)埼…
兵庫県教育委員会は2026年6月~7月にかけて、中学生らに県立…
日本学生支援機構(JASSO)は2026年7月25日、「JASSO海外留学…
Language