advertisement
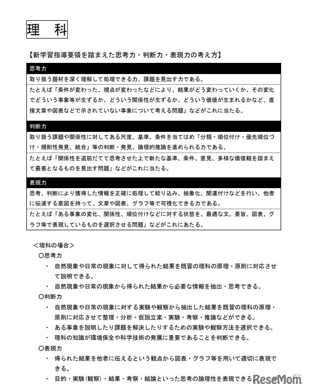
国立高等専門学校機構は2021年4月30日、2022年度(令和4年度)国立高等専門学校の入学者選抜から「思考力・判断力・表現力」をより重視した学力検査問題を作成することを公表した。Webサイトでは、数学と理科のサンプル問題を公表している。
早稲田大学が運営する早稲田大学歴史館は、2026年3月16日に常…
ソニーグループは、理工系女子学生を対象とした返済不要の給…
【高校受験2022】青森県公立高校入試<社会>問題・正答
奈良県教育委員会は、県立高等学校入学者選抜における2027(…
数学オリンピック財団は2026年4月4日、第67回国際数学オリン…
国際生物学オリンピック日本委員会は、2026年7月12日から19日…
情報処理学会は2026年3月8日、第88回全国大会にて「新課程『…
先生の働き方改革を応援するラジオ風YouTube番組「TDXラジオ…
大学通信は2026年3月、大学合格者の高校別ランキングを公表し…
日本天文学オリンピック委員会は2026年3月14日、第5回日本天…
Language