advertisement

【大学入学共通テスト2025】変更点や経過措置…河合塾 1枚目の写真・画像

 河合塾は2021年9月30日、大学入試情報サイト「Kei-Net」の入試・教育トピックスに「2025年度共通テスト試験時間・旧課程経過措置公表」を掲載した。新教育課程となる2025年度大学入学共通テストについて、現行からの変更点や旧課程履修者への経過措置等をまとめている。

教育・受験 高校生
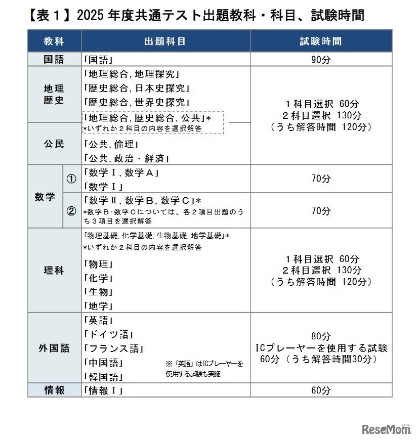
2025年度共通テスト出題教科・科目、試験時間 (c) Kawaijuku Educational Institution.
画像出典:河合塾 2025年度共通テスト出題教科・科目、試験時間 (c) Kawaijuku Educational Institution.

編集部おすすめの記事

特集

page top