advertisement
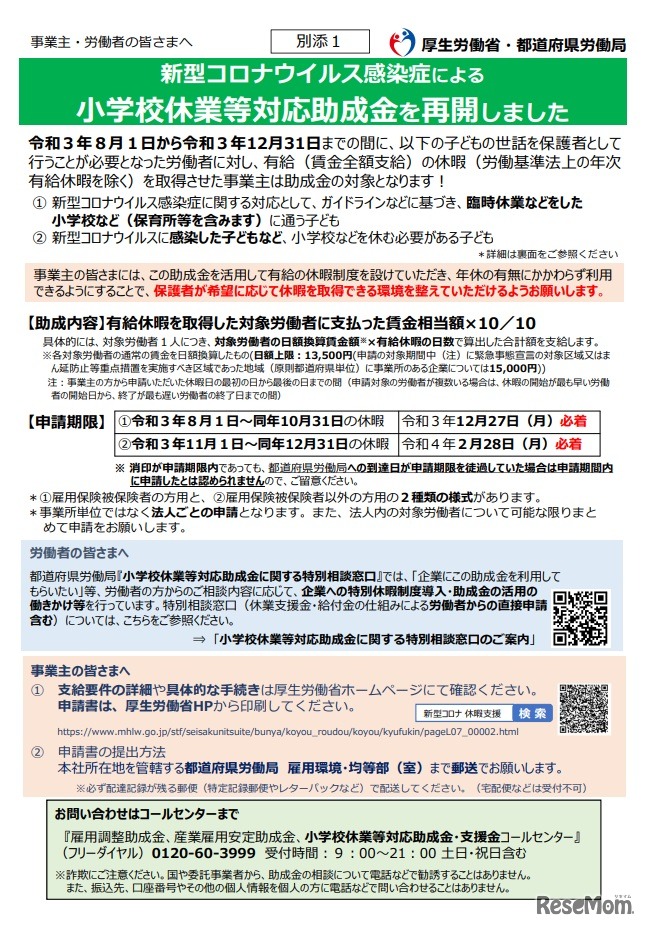
厚生労働省は2021年11月30日、新型コロナウイルス感染症で小学校等の臨時休業等により仕事を休まざるをえなくなった保護者を支援する助成・支援金制度を延長する予定であることを公表した。対象となる期間は2022年3月末まで。延長後の支給内容についても公開している。
文部科学省は2026年3月6日、2026年3月高等学校卒業予定者の就…
名古屋大学大学院理学研究科の研究グループは2026年1月23日、…
サントリーホールは2026年4月5日、「オープンハウス~サント…
大東建託は2026年1月21日、「子育て世帯の街の住みここちラン…
Stardyが運営するオンライン予備校「河野塾」は、経済的事情…
明治大学と竹中工務店は2026年3月2日、山の上ホテルの歴史的…
Language