advertisement

【高校受験2023】愛知県立高、新たに2校が改編…計15校で改編等実施 5枚目の写真・画像

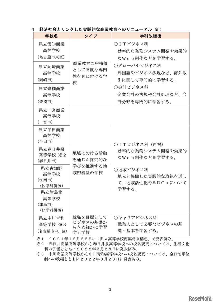
 愛知県教育委員会は2022年6月1日、2023年度(令和5年度)県立高等学校における全日制単位制への改編、学科の改編、昼間定時制課程の併置について公表した。2023年度は新たに2校が改編を実施。すでに発表済みの13校とあわせて、計15校が改編等を実施する。

教育・受験 中学生
【参考】2023年度からの学校の統合、学科改編、コースの新設および経済社会とリンクした実践的な商業教育へのリニューアル
画像出典:愛知県教育委員会 【参考】2023年度からの学校の統合、学科改編、コースの新設および経済社会とリンクした実践的な商業教育へのリニューアル

編集部おすすめの記事

特集

page top