advertisement

【高校受験2023】都立高入試…ネット出願全校、男女合同定員20%に拡大 3枚目の写真・画像

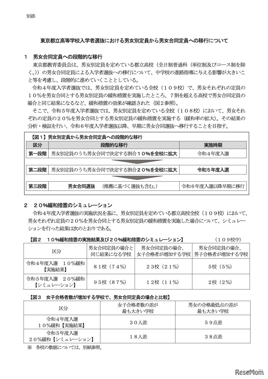
 東京都教育庁は2022年9月22日、2023年度東京都立高等学校入学者選抜実施要綱・同細目を公表した。学力検査は2023年2月21日、追検査は3月9日。インターネット出願実施校は、前年度の20校試行から全校に拡大。男女合同定員の割合は20%を全校に拡大する。

教育・受験 中学生
東京都立高等学校入学者選抜における男女別定員から男女合同定員への移行について
画像出典:東京都教育庁 東京都立高等学校入学者選抜における男女別定員から男女合同定員への移行について

編集部おすすめの記事

特集

page top