advertisement
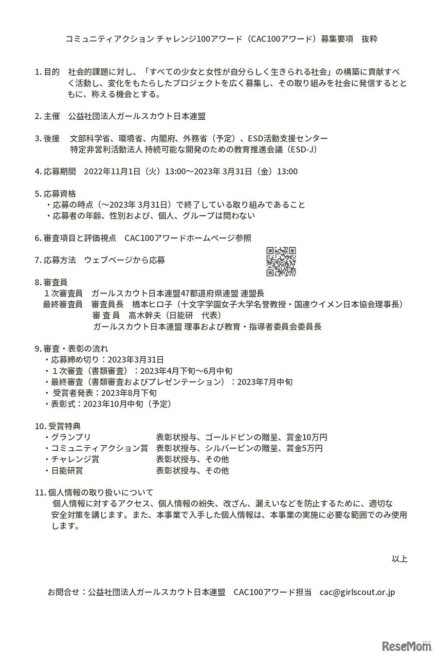
ガールスカウト日本連盟は「少女と女性が自分らしく生きられる社会の実現」に向けて取り組んでいる活動を顕彰する「コミュニティアクション チャレンジ100アワード」への募集を開始した。締切りは2023年3月31日。
東京医科大学は公開講座「座り過ぎは体によくありません!」…
2022年もクリスマスの恒例行事「サンタクロース追跡」の季節…
イードとリンクは、共催する「リセマム国際教育フェスタ2024…
株式会社ポケモンは、ポケモンデーの2月27日23時より公式YouTub…
オンライン子供プログラミング教室ITeens Labは2023年3月26日…
アジア友の会は、インドネシア(ジャワ島・バリ島)を巡る「…
応用脳科学コンソーシアムが運営する「手書き価値研究会」は2…
河合塾の大学入試情報サイト「Kei-Net」は2025年12月9日、最…
学研ステイフルは2025年11月20日、A5ノートにかぶせて使える…
栃木県教育委員会は2025年12月8日、2026年度県立中学校入学者…
Crimson Education Japanは2026年1月18日、「海外進学EXPO 20…