advertisement
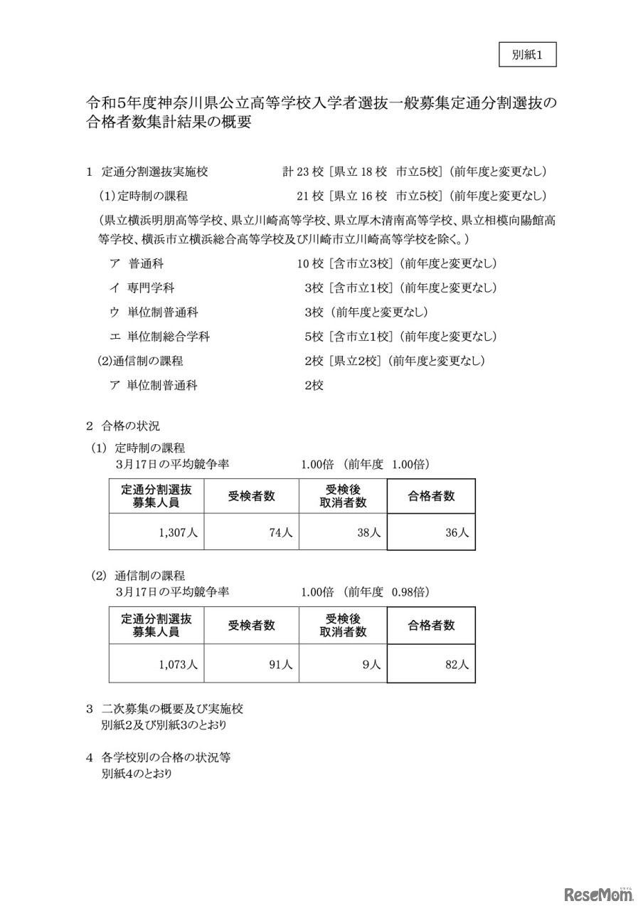
神奈川県教育委員会は2023年3月17日、2023年度(令和5年度)神奈川県公立高等学校入学者選抜一般募集定通分割選抜の合格者数と、二次募集の概要について公表した。二次募集は、定時制21校、通信制2校で実施。検査は3月27日に行う。
2024年3月7日(木)、2024年度(令和6年度)京都府公立高等学…
神奈川県教育委員会は2026年3月13日、2026年度(令和8年度)…
福岡県教育委員会は2026年4月2日、2026年度(令和8年度)福岡…
Gakkenは2026年4月1日、授業動画と参考書を組み合わせた「高…
東日本旅客鉄道は2026年4月10日、ゴールデンウィーク期間の鉄…
代々木ゼミナールは2026年4月4日、2026年度の私立大学一般入…
2026年春に文化祭や運動会を実施する、首都圏と関西の難関私…
2026年度(令和8年度)秋田県公立高等学校入学者選抜1次募集…
ニトリは、2026年度(2027年採用)から、新卒採用において通…
Language