advertisement
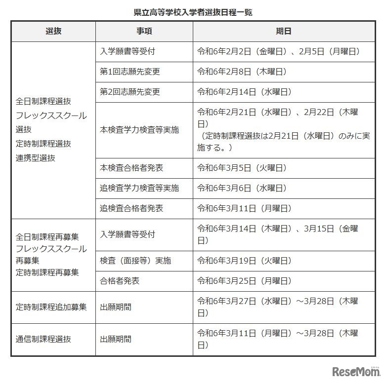
群馬県教育委員会は、2024年度(令和6年度)県立中等教育学校入学者選抜と2024年度県立高等学校入学者選抜の日程を公表した。県立中等教育学校入学者選抜の選抜検査は2024年1月20日、県立高等学校入学者選抜の学力検査などは2月21日・22日に実施する。
群馬県教育委員会は2026年3月4日、2026年度(令和8年度)群馬…
日本私立学校振興・共済事業団は、2024年度の私立高等学校入…
2025年度の首都圏中学入試まで、残すところ100日を切った。首…
奈良県教育委員会は、県立高等学校入学者選抜における2027(…
四谷大塚は、2026年4月2日時点で判明している2027年度中学入…
高校の授業料無償化を拡充する改正法が2026年3月31日、参院本…
日本生物学オリンピック2026の参加募集が、2026年5月1日より…
東京ソラマチでは2026年4月6日から5月6日まで、東京スカイツ…
2026年度(令和8年度)秋田県公立高等学校入学者選抜1次募集…
Language