advertisement
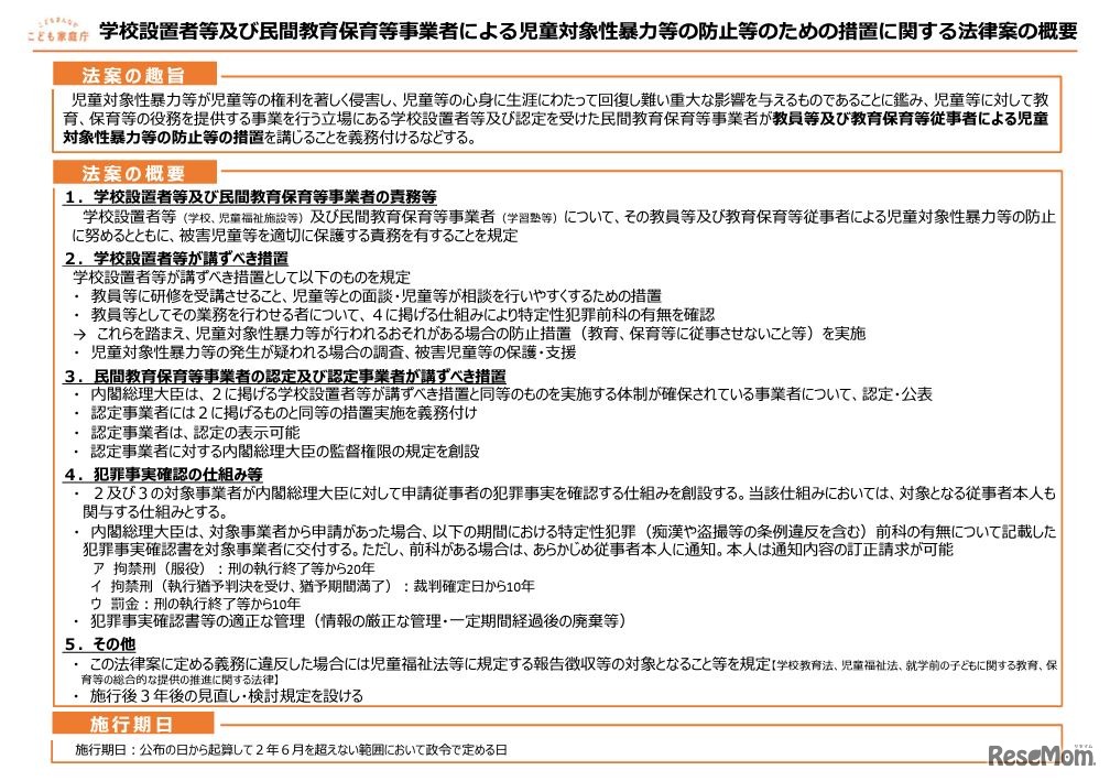
政府は2024年3月19日、「児童対象性暴力防止法案」を閣議決定した。教員や教育保育従事者の性犯罪歴の確認を義務付ける「日本版DBS」創設を盛り込んでいる。学校設置者などには、性犯罪歴の確認のほか、教員らの研修受講なども求める。
こども家庭庁は2025年11月14日、子供の不慮の事故を可能な限…
博報堂教育財団こども研究所は2025年12月15日、「2025年の気…
千葉県教育委員会は2025年12月18日、2027年度(令和9年度)以…
日本経済新聞社と日経クロスウーマンは2025年12月12日、2025…
東京都は2025年8月29日、都内の保育サービスの状況を公表した…
UNOKYOが開発した右脳教育型木製立体パズル「ディノバーン+p…
NEXERとラジュボークリニック神奈川提携院は2025年12月、全国…
遊園地「よみうりランド」は2026年1月1日~4日の期間、「新年…
SoftBank ウインターカップ2025が、2025年12月23日から29日に…
ワオ未来学園 ワオ高等学校は、2026年度新入学入試として、20…
偏差値40台から医学部合格は可能なのか。伸び悩む受験生を、…
人事院は2025年12月18日、秋に実施した2025年度国家公務員採…