advertisement

【中学受験2025】【高校受験2025】群馬県公立高の入学者選抜2/20-21 1枚目の写真・画像

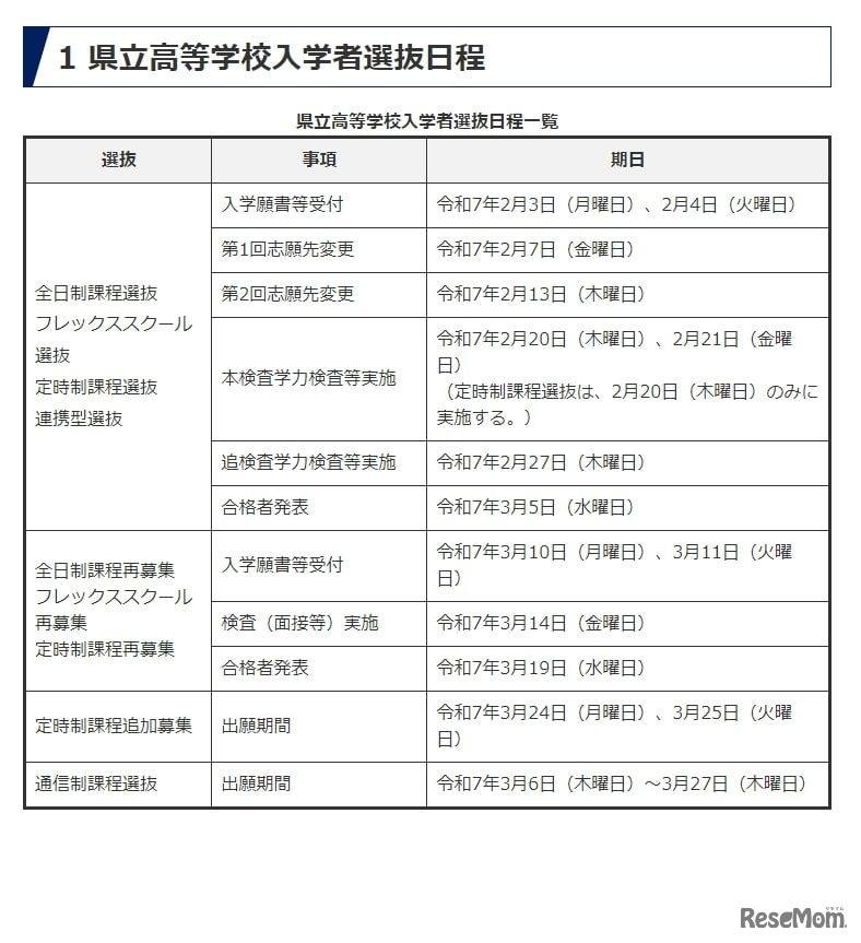
 群馬県教育委員会は、2025年度(令和7年度)県立中等教育学校入学者選抜と県立高等学校入学者選抜の日程を公表した。県立中等教育学校入学者選抜の選抜検査は2025年1月25日、県立高等学校入学者選抜の学力検査などは2月21日・22日に実施する。

教育・受験 中学生
県立高等学校入学者選抜日程
画像出典:群馬県教育委員会 県立高等学校入学者選抜日程

編集部おすすめの記事

特集

page top