advertisement

【小学校受験2025】立川国際中等附属小、要綱を公表…適性検査11/23・24 3枚目の写真・画像

 東京都教育庁は2024年5月23日、2025年度(令和7年度)東京都立立川国際中等教育学校附属小学校の募集人員と入学者決定に関する実施要綱・同細目を公表した。募集人員は2学級70人。願書受付期間は、一般枠募集が10月1日~22日、海外帰国・在京外国人児童枠が10月14日・15日。

教育・受験 未就学児
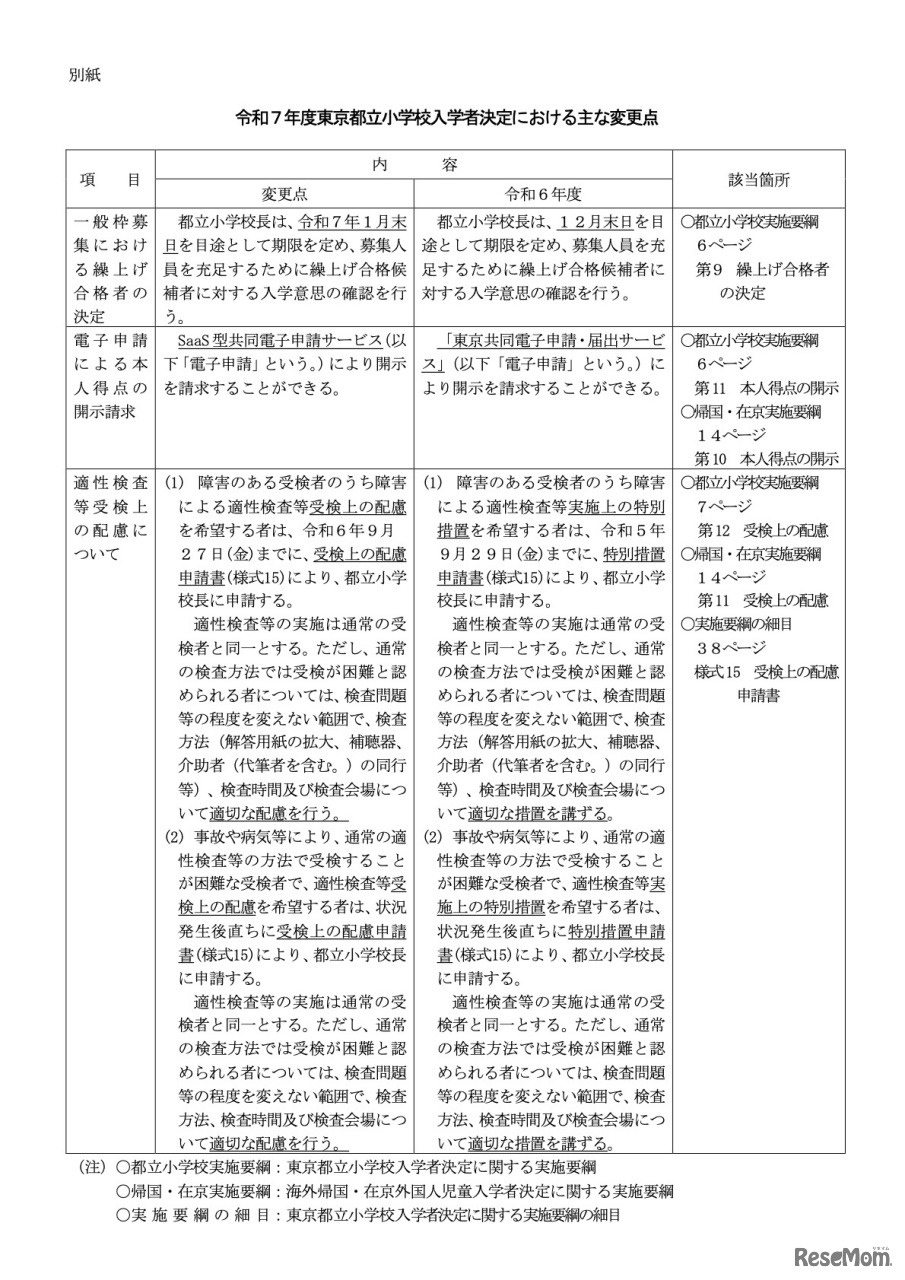
令和7年度 東京都立小学校入学者決定における、おもな変更点
画像出典:東京都教育委員会 令和7年度 東京都立小学校入学者決定における、おもな変更点

編集部おすすめの記事

特集

page top