advertisement
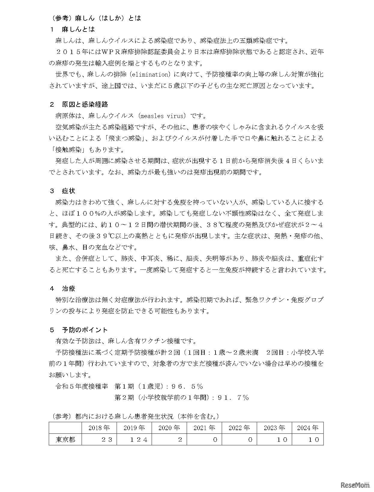
東京都は2024年10月18日、都内で麻しん(はしか)患者の発生があったことを公表した。周囲に感染させる可能性のある時期に、不特定多数の人が利用する施設を利用していたことが判明し、都は注意を呼びかけている。
東京都は、麻しん(はしか)の急激な感染拡大を受け、2026年5…
青森県教育委員会は2026年5月21日、県立高校における全国募集…
市原市は2026年6月27日、市原市中央武道館(ゼットエー武道場…
エプソムカレッジ東京は2026年6月6日、2027年秋の開校に向け…
京都先端科学大学は2026年5月21日、高大連携協定を締結してい…
神奈川県内のすべての公立高校が出展する「全公立展」が2026…
国立大学協会九州支部は、九州地区の国立大学10校が参加する…
東京都私学財団は2026年5月20日、2027年4月に高校または専修…
Language